Air of Authority - A History of RAF Organisation
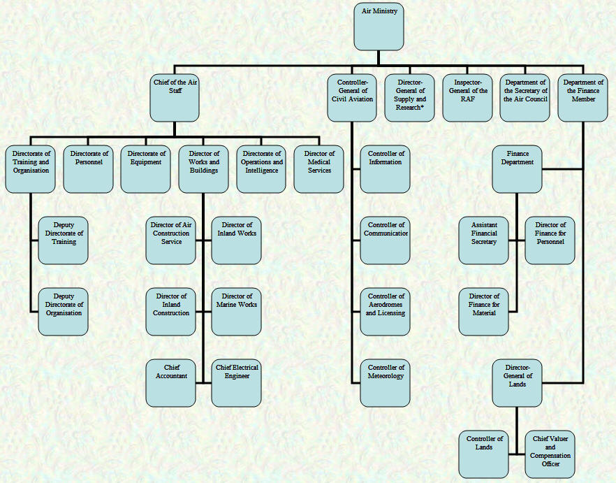
Air Ministry Departments and Personnel - 1919
[1918 | Feb - Jul 1919 | Mar 1919 | Apr 1919 | May 1919 | Jun 1919 | 1920 - 1929 | 1930 - 1936 | Jul 1937 | Jul 1938 | Jan 1939 | Sep 1939 | Dec 1939 | Apr 1940 | Aug 1940 | Jul 1941 | Jul 1942 | Jul 1943 | Jul 1944 | Jul 1945]
[Jul 1919 | Aug 1919 | Sep 1919 | Oct 1919 | Nov 1919 | Dec 1919]

It is not possible to show the Civil Departments at present
| Air Council | ||
| Rank | Name | Notes |
| The Rt Hon Winston S Churchill | Secretary of State for Air, President of the Air Council, MP | |
| Maj-Gen | The Rt Hon J E B Seely | Under-Secretary of State for Air, Vice President of the Air Council, CB, CMG, DSO, MP |
| The Rt Hon The Marquess of Londonderry | Finance Member of the Council, MVO | |
| Maj-Gen | Sir Hugh M Trenchard | Chief of the Air Staff, KCB, DSO; later MRAF |
| Maj-Gen | Sir Frederick H Sykes | Controller-General of Civil Aviation, KCB, CMG; later AVM |
| Maj-Gen | Director-General of Supply and Research, CB, CMG; later MRAF | |
| Sir James Stevenson | Additional Member, Bart | |
| Brig-Gen | W Alexander | Additional Member, CMG, DSO |
| Sir W A Robinson | Secretary, KCB, CBE | |
| Rank | Name | Notes | |
|
Department of the Finance Member |
|||
| Finance Department | |||
| The Rt Hon The Marquess of Londonderry | Additional of the Council, MVO | ||
| Vacant | Private Secretary | ||
| Mr | W A Bland | Assistant Financial Secretary | |
| Miss | S I M Carr | Private Secretary | |
| Mr | F W N Sibley | Principal, Estimates Division | |
| Mr | W G Stevens | Assistant Principal, Estimates Division | |
| Mr | J S Ross | Director of Finance for Personnel/Deputy to the Assistant Financial Secretary, CBE | |
| Mr | R E Harwood | Principal, CBE | |
| Mr | E M Knox | Acting Principal | |
| Mr | L V Meadowcroft | Principal | |
| Mr | W C Ashmore | Assistant Principal, CIE | |
| Mr | S T Blackwell |
Assistant Principal | |
| Mr | H C Hamilton | Assistant Principal | |
| Mr | J C Heath | Acting Assistant Principal, MBE | |
| Mr | B E Holloway | Director of Finance and Material | |
| Mr | J Sherlock | Principal | |
| Mr | J M Spaight | Principal, OBE | |
| Mr | W Acason | Assistant Principal | |
| Mr | H W Clothier | Assistant Principal | |
| Mr | N I Smith | Assistant Principal, MBE | |
| Mr | W G West | Assistant Principal, MBE | |
| Directorate of Lands (Joint Services for War Officer, Ministry of Munitions and Air Ministry) | |||
| Sir H Frank | Director-General of Lands, KCB | ||
| Mr | E H Coles | Controller of Lands/Deputy Director-General | |
| Temp Lt Col | E F Cobb | Chief Valuer and Compensation Officer (Temporary), OBE | |
| Maj | W H C Clay | Deputy Chief Valuer and Compensation Officer, OBE, 5 Bn Notts & Derby Regiment | |
| Maj | H D Jonas | Deputy Chief Valuer and Compensation Officer, OBE | |
| Temp Maj | A H J Thompson | Deputy Chief Valuer and Compensation Officer, OBE | |
| Mr | A Virgoe Buckland | Deputy Chief Valuer and Compensation Officer, OBE | |
| Mr | A Musker | Deputy Chief Valuer and Compensation Officer | |
| Rank | Name | Notes | Date |
|
Department of the Chief of the Air Staff |
|||
| Maj-Gen | Sir Hugh M Trenchard | Chief of the Air Staff, KCB, DSO; later MRAF | |
| Capt | T B Marson | Private Secretary | |
| Act Lt Col | F K Haskins | Staff Officer 1st Class, DSC | |
| Directorate of the Deputy Chief of the Air Staff | |||
| Act Brig-Gen | Deputy CAS, CB, DSO, AFC; later A/Cdre | ||
| Lt Col | Staff Officer 1st Class, CBE; later A/Cdre | ||
| Lt Col |
A H W E Wynn |
Staff Officer 1st Class | |
| Lt Col | Staff Officer 2nd Class, DSO, MC; later AM | ||
| Maj | O G C Villier | Staff Officer 2nd Class | |
| Maj | A R Boyle | Staff Officer 2nd Class | |
| Maj | R M Field | Staff Officer 2nd Class | |
| Capt | Richard B Maycock | Staff Officer 2nd Class, OBE; later A/Cdre | |
| Capt | S Nixon | Staff Officer 2nd Class | |
| Capt | H A J Wilson | Staff Officer 2nd Class | |
| Capt | Staff Officer 3rd Class, DSC, AFC; later A/Cdre | ||
| Capt |
E O D Crean |
Staff Officer 3rd Class | |
| Lt |
R Gambier-Parry |
Staff Officer 3rd Class | |
| Lt |
A Rowan |
Staff Officer 3rd Class | |
| Maj | A J Currie | Staff Officer 3rd Class | |
| Directorate of Training and Organisation | |||
| Act Brig-Gen (Col) | Philip W Game | Director, CB, DSO; later AVM | |
| Act Col | Deputy Director of Training, CMG, DSO, MC; later ACM | ||
| Lt Col | G F Pretyman | Staff Officer 1st Class, DSO, MBE | |
| Lt Col | I Curtis | Staff Officer 1st Class | |
| Capt | W A A Cauncy | Staff Officer 2nd Class | |
| Maj | E G H Clarke | Staff Officer 2nd Class, MC | |
| Capt | B H Sisson | Staff Officer 2nd Class | |
| Maj | E J Hodsoll | Staff Officer 2nd Class | |
| Capt | C S Morice | Staff Officer 3rd Class, MC | |
| Capt | R N Montagu-Stuart Wortley | Staff Officer 3rd Class, MC | |
| Maj | J E Speranza | Staff Officer 3rd Class | |
| Capt | S Brew | Staff Officer 3rd Class | |
| Act Col | Deputy Director of Organisation, OBE; later A/Cdre | ||
| Maj | G I Watney | Staff Officer 1st Class | |
| Lt Col | A C Winter | Staff Officer 1st Class, OBE | |
| Capt | Staff Officer 2nd Class; later A/Cdre | ||
| Capt | W E Aylwin | Staff Officer 2nd Class, OBE | |
| Capt | W Hodgson | Staff Officer 2nd Class, OBE | |
| Capt | G L Tyser | Staff Officer 3rd Class | |
| Capt | W T S Williams | Staff Officer 3rd Class, DSC | |
| Capt | V R Gibbs | Staff Officer 3rd Class, DSC | |
| Lt | J Duncan | Staff Officer 3rd Class | |
| Lt | W G E Hayman |
Staff Officer 3rd Class | |
| Lt | R C Cox | Staff Officer 3rd Class | |
| Directorate of Personnel | |||
| R-Adm | Cecil F Lambert | Director | |
| Col | Deputy Director, later A/Cdre | ||
| Act Col | K G Brooke | Staff Officer 1st Class | |
| Lt Col | I T Courtney | Staff Officer 1st Class | |
| Lt Col | G T Brierley | Staff Officer 1st Class, DSO | |
| Maj | W J Ryan | Staff Officer 1st Class, OBE | |
| Maj | R H Wood | Staff Officer 2nd Class, MC | |
| Capt | F W Trott | Staff Officer 2nd Class, MC | |
| Capt | J E B Thorneley | Staff Officer 2nd Class | |
| Capt | Atkinson-Clark | Staff Officer 2nd Class | |
| Maj | A H S Steele-Perkins | Staff Officer 2nd Class, OBE | |
| Maj | H E Rudkin | Staff Officer 2nd Class, OBE | |
| Maj | Staff Officer 2nd Class; later AVM | ||
| Capt | F G Stammers | Staff Officer 2nd Class | |
| Capt | J D Smith | Staff Officer 2nd Class | |
| Capt | H G Hutchinson | Staff Officer 3rd Class | |
| Capt | C G Murray | Staff Officer 3rd Class | |
| Capt | S Henderson | Staff Officer 3rd Class | |
| Lt | H G Stuart | Staff Officer 3rd Class | |
| 2 Lt | H Dawes | Staff Officer 3rd Class | |
| 2 Lt | D B Gunn | Staff Officer 3rd Class | |
| Lt | A W Symington | Staff Officer 4th Class | |
| Lt | E N T Edwardes | Staff Officer 4th Class | |
|
Directorate of Equipment |
|||
| Act Brig-Gen | Director, CB, CMG, DSO | ||
| Lt Col | Deputy Director (Equipment), CB, CBE, DSO; later ACM | ||
| Lt Col | T E St C Daniell | Staff Officer 1st Class, OBE, MC | |
| Maj | George Laing | Staff Officer 1st Class; later AVM | |
| Maj | J H Hills | Staff Officer 1st Class | |
| Capt | H Cumming | Staff Officer 1st Class, OBE | |
| Maj | O H Powell | Staff Officer 2nd Class | |
| Maj | P C A Bridgeman | Staff Officer 2nd Class | |
| Capt | L J Killmayer | Staff Officer 2nd Class | |
| Capt | D W Wilson | Staff Officer 2nd Class | |
| Lt | G W Longstaff | Staff Officer 2nd Class | |
| Capt | C F Rasmusen | Staff Officer 2nd Class, OBE | |
| Capt | P Adams | Staff Officer 2nd Class, OBE | |
| Maj | F C Williams | Staff Officer 2nd Class, OBE | |
| Capt | Staff Officer 2nd Class; later A/Cdre | ||
| Capt | Staff Officer 2nd Class, OBE; later A/Cdre | ||
| Capt | C Rayner | Staff Officer 3rd Class | |
| Capt | Staff Officer 3rd Class; | ||
| Capt | W Burkinshaw | Staff Officer 3rd Class | |
| Capt | Staff Officer 3rd Class; later A/Cdre | ||
| Capt | N R Fuller | Staff Officer 3rd Class | |
| Capt | A D Newbury | Staff Officer 3rd Class | |
| Hon Lt | W E Harper | Staff Officer 3rd Class, MC | |
| Lt | H F Walker | Staff Officer 3rd Class | |
| Lt | F E Hobley | Staff Officer 3rd Class | |
| Lt | C H Masters | Staff Officer 3rd Class | |
| Hon Lt | T H Evans | Staff Officer 3rd Class | |
| Hon Lt | R H Smyth | Staff Officer 3rd Class | |
| Lt | A Holmes | Staff Officer 3rd Class | |
| Hon Lt | R V J S Hogan | Staff Officer 3rd Class | |
| Lt | D Smith | Staff Officer 3rd Class | |
| Capt | W A Lawrence | Staff Officer 3rd Class | |
| Lt | W D Miller | Staff Officer 3rd Class | |
| Capt | F J Hooper | Staff Officer 3rd Class | |
| Lt | A H Comfort | Staff Officer 4th Class | |
| Lt | L T Sanderson | Staff Officer 4th Class | |
| Lt | J T Vernon | Staff Officer 4th Class | |
| Lt | C H Boreham | Staff Officer 4th Class | |
| 2 Lt | C Y Mitchell | Staff Officer 4th Class | |
| 2 Lt | James Hobbs | Staff Officer 4th Class | |
| 2 Lt | D W Dean | Staff Officer 4th Class | |
| 2 Lt | A O M Limb | Staff Officer 4th Class | |
| Lt | J G Spencer | Staff Officer 4th Class | |
| Deputy Director (Quartermaster Services) | |||
| Lt Col | Deputy Director, CMG, CBE, MC; later A/Cdre | ||
| Maj | A L C Neame | Staff Officer 1st Class | |
| Capt | L P Ball | Staff Officer 1st Class | |
| Capt | Rudell W Thomas | Staff Officer 1st Class | |
| Maj | H E Day | Staff Officer 1st Class, DSO, MVO | |
| Maj | T O Lyons | Staff Officer 1st Class, OBE | |
| Lt Col | A Sykes | Staff Officer 1st Class, OBE | |
| Capt | W H G Maton | Staff Officer 2nd Class, MBE | |
| Capt | C Mason | Staff Officer 2nd Class | |
| Capt | L Auker | Staff Officer 2nd Class, OBE | |
| 2 Lt | F A Holmes | Staff Officer 2nd Class | |
| 2 Lt | H W Clarke | Staff Officer 3rd Class | |
| Capt | G E Stagg | Staff Officer 2nd Class, MBE | |
| Capt | D McBirney | Staff Officer 2nd Class | |
| Capt | W G P Young | Staff Officer 2nd Class, OBE | |
| Capt | E S Halford | Staff Officer 2nd Class, OBE | |
| 2 Lt | A K Murray | Staff Officer 3rd Class | |
| 2 Lt | Staff Officer 3rd Class; later A/Cdre | ||
| Lt | H P Bridges | Staff Officer 3rd Class | |
| 2 Lt | A T Cooper | Staff Officer 3rd Class | |
| Hon Capt | D R Thomas | Staff Officer 3rd Class | |
| 2 Lt | W J Bray | Staff Officer 3rd Class | |
| 2 Lt | T H Sills | Staff Officer 3rd Class | |
| Lt | H J Birtles | Staff Officer 3rd Class | |
| 2 Lt | A J Somers | Staff Officer 3rd Class | |
| 2 Lt | B F Browne | Staff Officer 3rd Class | |
| Lt | F J Cooke | Staff Officer 3rd Class | |
| Lt | G F Law | Staff Officer 3rd Class | |
| Capt | W R Baldwin-Wiseman | Staff Officer 3rd Class | |
| Lt | J M Bell | Staff Officer 3rd Class | |
|
Directorate of Works and Buildings |
|||
| Maj-Gen | Sir Andrew M Stuart | Director of Works and Buildings, KCMG, CB | |
| Act Maj | R A Laws | Personal Assistant | |
| Director of Air Construction Service | |||
| Act Col | T D Mackie | Director, CMG, OBE | 1 Apr 1918 |
| Act Lt Col | S B F Carter | Assistant, OBE | 1 Apr 1918 |
| Act Maj | D Goad | Staff Officer 2nd Class | 1 Apr 1918 |
| Act Maj | J R Harland | Staff Officer 2nd Class | 1 Apr 1918 |
| Act Maj | E F W Cherry | Staff Officer 2nd Class | 1 Apr 1918 |
| Capt | C F Pallott | Staff Officer 3rd Class | 1 May 1918 |
| 2 Lt | A H Dawson | Staff Officer 3rd Class | 1 Apr 1918 |
| 2 Lt | H G Brown | Staff Officer 4th Class | 1 Apr 1918 |
| 2 Lt | G L Smith | Staff Officer 4th Class | 1 Apr 1918 |
| 2 Lt | W J Ryder | Staff Officer 4th Class | 1 Apr 1918 |
| Director of Inland Works | |||
| Act Col | B H O Armstrong | Director, CMG | 1 Apr 1918 |
| Act Lt Col (Capt) | G W Parkinson | Assistant Director, Staff Officer 1st Class, MC | 1 Apr 1918 |
| Maj | A Struben | Staff Officer 1st Class, OBE | 1 Apr 1918 |
| Capt | H T Humfress | Staff Officer 2nd Class | 1 Apr 1918 |
| Capt | J G N Clift | Staff Officer 3rd Class | 2 Sep 1918 |
| Director of Inland Construction | |||
| Mr | Mr W T Hanman | Director | |
| Act Lt Col (Capt) | F Cookson | Assistant Director | 1 Apr 1918 |
| Mr | R D Waters | Assistant Director, OBE | |
| Act Maj | G F Evans | Staff Officer 2nd Class | 1 Apr 1918 |
| Capt | F Spencer | Staff Officer 3rd Class | 22 Jun 1918 |
| Capt | J B Walker | Staff Officer 3rd Class | 1 Apr 1918 |
| Mr | K O Hale | Superintending Civil Engineer | |
| Mr | H H Boyd-Stewart | Superintending Civil Engineer | |
| Director of Marine Works | |||
| Mr | H E Oakley | Acting Director | |
| Mr | R F M Pearson | Acting Assistant Director | |
| Lt Col | R W Hogarth | Staff Officer 2nd Class | 1 Apr 1918 |
| Capt | G G Shepherd | Staff Officer 3rd Class | 1 Apr 1918 |
| Capt | J E A Greatorex | Staff Officer 3rd Class | 1 Apr 1918 |
| Capt | A F Wickenden | Staff Officer 4th Class | 1 Apr 1918 |
| Mr | H A Lewis Dale |
Acting Superintending Civil Engineer | |
| Chief Electrical Engineer | |||
| Act Lt Col | J D K Restler | Chief Electrical Engineer | 1 Apr 1918 |
| Capt | J W Griggs | Staff Officer 2nd Class | 1 Apr 1918 |
| Capt | G C Milnes | Staff Officer 2nd Class | 1 Apr 1918 |
| Capt | A M Taylor | Staff Officer 2nd Class | 1 Apr 1918 |
| Lt | H S Watson | Staff Officer 2nd Class | 1 Apr 1918 |
| Capt | E C St John | Staff Officer 2nd Class | 9 Apr 1918 |
| Capt | W H Clegg | Staff Officer 3rd Class | 1 Apr 1918 |
| Act Capt | H Hooper | Staff Officer 3rd Class | 1 Apr 1918 |
| Capt | N H Wood | Staff Officer 3rd Class | 1 Apr 1918 |
| Capt | W P Durtnall | Staff Officer 3rd Class | 1 Apr 1918 |
| Lt | H Booker | Staff Officer 4th Class | 1 Apr 1918 |
| 2 Lt | A B Turner | Staff Officer 4th Class | 1 Apr 1918 |
| 2 Lt | H E Crowcroft | Staff Officer 4th Class | 10 Jun 1918 |
| 2 Lt | A E Hale | Staff Officer 4th Class | 10 Jun 1918 |
| 2 Lt | W S Sholl | Staff Officer 4th Class | 21 Jun 1918 |
| 2 Lt | E B Roscoe | Staff Officer 4th Class | 10 Jul 1918 |
| 2 Lt | T Mitchell | Staff Officer 4th Class | 7 Sep 1918 |
| 2 Lt | M B Baker | Staff Officer 4th Class | 5 Apr 1918 |
| 2 Lt | C Finnis | Staff Officer 4th Class | 1 Apr 1918 |
| 2 Lt | D J Walker | Staff Officer 4th Class | 8 Apr 1918 |
| 2 Lt | P E Stubbs | Staff Officer 4th Class | 1 Apr 1918 |
| 2 Lt | L B Hobgen | Staff Officer 4th Class | 6 Nov 1918 |
| Lt | S J Furse | Staff Officer 4th Class | 14 Sep 1918 |
| Chief Water Engineer | |||
| Act Maj (Lt) | W A Legg | Staff Officer 2nd Class | 1 Apr 1918 |
| Chief Drainage Engineer | |||
| Mr | D Balfour | Chief Drainage Engineer | |
| Chief Accountant | |||
| Mr | R O Weston | Chief Accountant | |
| Directorate of Demobilisation | |||
| Brig-Gen | Cecil C Marindin | Director, DSO | 28 Oct 1918 |
| Act Lt Col | J H Lidderdale | Staff Officer 1st Class | 6 Jan 1919 |
| Col | T B Wood | Staff Officer 1st Class | 1 Jan 1919 |
| Capt | A J W Barmby | Staff Officer 2nd Class | 31 Jan 1919 |
| Maj | R C Lane | Staff Officer 2nd Class | 28 Oct 1918 |
| 2 Lt | H Jones | Staff Officer 2nd Class | |
| Maj | A ap Ellis | Staff Officer 2nd Class | 19 Feb 1919 |
| Capt | M Skitt | Staff Officer 2nd Class | 9 Jan 1919 |
| Act Capt | W J C Kendall | Staff Officer 2nd Class, MC | 11 Feb 1919 |
| Maj | C S MacNab | Staff Officer 2nd Class | 30 Dec 1918 |
| Lt | J A W Bourne | Staff Officer 3rd Class | |
| Act Capt (2 Lt) | E G Clement | Staff Officer 4th Class | 1 Jan 1919 |
| Capt | C J Marchant | Staff Officer 3rd Class | 10 Feb 1919 |
| Lt | Staff Officer 3rd Class; later A/Cdre | 7 Apr 1919 | |
| Lt | J H Evans | Staff Officer 3rd Class | 3 Apr 1919 |
| Capt | F F Loyd | Staff Officer 3rd Class | 8 Mar 1919 |
| Lt | N Robertson | Staff Officer 3rd Class | |
| Capt | C E Crowne | Staff Officer 3rd Class | 27 Feb 1919 |
| 2 Lt | R Wight | Staff Officer 3rd Class | 14 Feb 1919 |
| Lt | H E Burrell | Staff Officer 3rd Class | 24 Mar 1919 |
| Capt | H M Earnshaw | Staff Officer 3rd Class | 6 Jun 1919 |
|
Department of the Secretary of the Inspector General of the RAF |
|||
| Maj-Gen | Sir Geoffrey M Paine | Inspector-General of the RAF, KCB, MVO; later AVM | 22 Aug 1918 |
| Act Lt Col | C A Shove | Secretary, OBE | 22 Aug 1918 |
| Act Col | R J Armes | Deputy Director, CMG | 22 Aug 1918 |
| Act Col | Deputy Director, CMG, CBE, DSO | 14 Apr 1919 | |
| Capt | O H Frost | Staff Officer 2nd Class, MBE, MC | 1 May 1919 |
| Lt | Hon M H R Knatchbull-Hugessen | Staff Officer 3rd Class | 14 Apr 1919 |
|
*Department of the Controller-General of Civil Aviation |
|||
| Maj-Gen | Frederick H Sykes | Controller-General of Civil Aviation, CMG; later AVM | |
|
This department was undergoing re-constitution |
|||
|
*Department of the Director-General of Supply and Research |
|||
|
This department was undergoing re-constitution |
|||
|
*Department of the Director-General of Medical Services |
|||
|
This department was undergoing re-constitution |
|||
Source - July 1919 Air Force List

It is not possible to show the Civil Departments at present
| Air Council | ||
| Rank | Name | Notes |
| The Rt Hon Winston S Churchill | Secretary of State for Air, President of the Air Council, MP | |
| Maj-Gen | The Rt Hon J E B Seely | Under-Secretary of State for Air, Vice President of the Air Council, CB, CMG, DSO, MP |
| The Rt Hon The Marquess of Londonderry | Finance Member of the Council, MVO | |
| AM | Sir Hugh M Trenchard | Chief of the Air Staff, KCB, DSO; later MRAF |
| Maj-Gen | Sir Frederick H Sykes | Controller-General of Civil Aviation, KCB, CMG; later AVM |
| AVM | Director-General of Supply and Research, CB, CMG; later MRAF | |
| Sir James Stevenson | Additional Member, Bart | |
| Wg Cdr | W Alexander | Additional Member, CMG, DSO |
| Sir W A Robinson | Secretary, KCB, CBE | |
| Rank | Name | Notes | |
|
Department of the Finance Member |
|||
| Finance Department | |||
| The Rt Hon The Marquess of Londonderry | Additional of the Council, MVO | ||
| Mr | E F Clift | Private Secretary | |
| Mr | W A Bland | Assistant Financial Secretary | |
| Mr | W F Connolly | Private Secretary, MBE | |
| Mr | F W N Sibley | Principal, Estimates Division | |
| Mr | W G Stevens | Assistant Principal, Estimates Division | |
| Mr | J S Ross | Director of Finance for Personnel/Deputy to the Assistant Financial Secretary, CBE | |
| Mr | R E Harwood | Principal, CBE | |
| Mr | E M Knox | Acting Principal | |
| Mr | L V Meadowcroft | Principal | |
| Mr | W C Ashmore | Assistant Principal, CIE | |
| Mr | S T Blackwell |
Assistant Principal | |
| Mr | H C Hamilton | Assistant Principal | |
| Mr | J C Heath | Acting Assistant Principal, MBE | |
| Mr | B E Holloway | Acting Director of Finance and Material | |
| Mr | J Sherlock | Principal | |
| Mr | J M Spaight | Principal, OBE | |
| Mr | W Acason | Assistant Principal | |
| Mr | H W Clothier | Assistant Principal | |
| Mr | N I Smith | Assistant Principal (Temporary), MBE | |
| Mr | W G West | Assistant Principal, MBE | |
| Directorate of Lands (Joint Services for War Officer, Ministry of Munitions and Air Ministry) | |||
| Sir H Frank | Director-General of Lands, KCB | ||
| Mr | E H Coles | Controller of Lands/Deputy Director-General | |
| Temp Lt Col | E F Cobb | Chief Valuer and Compensation Officer (Temporary), OBE | |
| Maj | W H C Clay | Deputy Chief Valuer and Compensation Officer, OBE, 5 Bn Notts & Derby Regiment | |
| Maj | H D Jonas | Deputy Chief Valuer and Compensation Officer, OBE | |
| Temp Maj | A H J Thompson | Deputy Chief Valuer and Compensation Officer, OBE | |
| Mr | A Virgoe Buckland | Deputy Chief Valuer and Compensation Officer, OBE | |
| Mr | A Musker | Deputy Chief Valuer and Compensation Officer | |
| Rank | Name | Notes | Date |
|
Department of the Chief of the Air Staff |
|||
| AM | Sir Hugh M Trenchard | Chief of the Air Staff, KCB, DSO; later MRAF | |
| Capt | T B Marson | Private Secretary, MBE | |
| Act Lt Col (Sqn Ldr) | F K Haskins | Staff Officer 1st Class, DSC | |
| Directorate of the Deputy Chief of the Air Staff | |||
| A/Cdre | Deputy CAS, CB, DSO, AFC; later A/Cdre | ||
| Wg Cdr |
A H W E Wynn |
Staff Officer 1st Class | |
| Wg Cdr | Staff Officer 2nd Class, DSO, MC; later AM | ||
| Sqn Ldr | O G C Villier | Staff Officer 2nd Class | |
| Sqn Ldr | A R Boyle | Staff Officer 2nd Class | |
| Sqn Ldr | R M Field | Staff Officer 2nd Class | |
| Flt Lt | Richard B Maycock | Staff Officer 2nd Class, OBE; later A/Cdre | |
| Flt Lt | S Nixon | Staff Officer 2nd Class | |
| Flt Lt | H A J Wilson | Staff Officer 2nd Class | |
| Flt Lt | Staff Officer 3rd Class, DSC, AFC; later A/Cdre | ||
| Flt Lt |
E O D Crean |
Staff Officer 3rd Class | |
| Fg Off |
R Gambier-Parry |
Staff Officer 3rd Class | |
| Fg Off |
A Rowan |
Staff Officer 3rd Class | |
| Sqn Ldr | A J Currie | Staff Officer 3rd Class | |
| Directorate of Training and Organisation | |||
| A/Cdre | Philip W Game | Director, CB, DSO; later AVM | |
| Gp Capt | Deputy Director of Training, CMG, DSO, MC; later ACM | ||
| Wg Cdr | I Curtis | Staff Officer 1st Class | |
| Wg Cdr | Staff Officer 1st Class, CMG, MC; later ACM | ||
| Flt Lt | W A A Cauncy | Staff Officer 2nd Class | |
| Sqn Ldr | E G H Clarke | Staff Officer 2nd Class, MC | |
| Flt Lt | B H Sisson | Staff Officer 2nd Class | |
| Sqn Ldr | E J Hodsoll | Staff Officer 2nd Class | |
| Flt Lt | C S Morice | Staff Officer 3rd Class, MC | |
| Sqn Ldr | J E Speranza | Staff Officer 3rd Class | |
| Flt Lt | S Brew | Staff Officer 3rd Class | |
| Flt Lt | V A Watson | Staff Officer 3rd Class | |
| Gp Capt | Deputy Director of Organisation, OBE; later A/Cdre | ||
| Sqn Ldr | G I Watney | Staff Officer 1st Class | |
| Wg Cdr | A C Winter | Staff Officer 1st Class, OBE | |
| Flt Lt | Staff Officer 2nd Class; later A/Cdre | ||
| Flt Lt | W E Aylwin | Staff Officer 2nd Class, OBE | |
| Flt Lt | W Hodgson | Staff Officer 2nd Class, OBE | |
| Flt Lt | G L Tyser | Staff Officer 3rd Class | |
| Flt Lt | W T S Williams | Staff Officer 3rd Class, DSC | |
| Flt Lt | V R Gibbs | Staff Officer 3rd Class, DSC | |
| Fg Off | J Duncan | Staff Officer 3rd Class | |
| Fg Off | W G E Hayman |
Staff Officer 3rd Class | |
| Fg Off | R C Cox | Staff Officer 3rd Class | |
| Directorate of Personnel | |||
| R-Adm | Cecil F Lambert | Director | |
| Gp Capt | Deputy Director, CMG, AM; later MRAF | ||
| Wg Cdr | K G Brooke | Staff Officer 1st Class | |
| Wg Cdr | I T Courtney | Staff Officer 1st Class | |
| Wg Cdr | G T Brierley | Staff Officer 1st Class, DSO | |
| Sqn Ldr | W J Ryan | Staff Officer 1st Class, OBE | |
| Sqn Ldr | R H Wood | Staff Officer 2nd Class, MC | |
| Sqn Ldr | F W Trott | Staff Officer 2nd Class, MC | |
| Sqn Ldr | H L Jackson | Staff Officer 2nd Class | |
| Sqn Ldr | Atkinson-Clark | Staff Officer 2nd Class | |
| Sqn Ldr | A H S Steele-Perkins | Staff Officer 2nd Class, OBE | |
| Sqn Ldr | H E Rudkin | Staff Officer 2nd Class, OBE | |
| Sqn Ldr | Staff Officer 2nd Class; later AVM | ||
| Flt Lt | F G Stammers | Staff Officer 2nd Class | |
| Sqn Ldr | J D Smith | Staff Officer 2nd Class | |
| Flt Lt | H G Hutchinson | Staff Officer 3rd Class | |
| Flt Lt | C G Murray | Staff Officer 3rd Class | |
| Flt Lt | S Henderson | Staff Officer 3rd Class | |
| Fg Off | H G Stuart | Staff Officer 3rd Class | |
| Plt Off | H Dawes | Staff Officer 3rd Class | |
| Plt Off | D B Gunn | Staff Officer 3rd Class | |
| Hon Maj (Flt Lt) | E J Sayer | Staff Officer 3rd Class | |
| Fg Off | A W Symington | Staff Officer 4th Class | |
| Fg Off | E N T Edwardes | Staff Officer 4th Class | |
|
Directorate of Equipment |
|||
| A/Cdre | Director, CB, CMG, DSO | ||
| Wg Cdr | Deputy Director (Equipment), CB, CBE, DSO; later ACM | ||
| Wg Cdr | T E St C Daniell | Staff Officer 1st Class, OBE, MC | |
| Sqn Ldr | George Laing | Staff Officer 1st Class; later AVM | |
| Sqn Ldr | J H Hills | Staff Officer 1st Class | |
| Capt | H Cumming | Staff Officer 1st Class, OBE | |
| Sqn Ldr | O H Powell | Staff Officer 2nd Class | |
| Flt Lt | Staff Officer 3rd Class; | ||
| Flt Lt | L J Killmayer | Staff Officer 2nd Class | |
| Flt Lt | D W Wilson | Staff Officer 2nd Class | |
| Lt | G W Longstaff | Staff Officer 2nd Class | |
| Flt Lt | C F Rasmusen | Staff Officer 2nd Class, OBE | |
| Capt | P Adams | Staff Officer 2nd Class, OBE | |
| Sqn Ldr | F C Williams | Staff Officer 2nd Class, OBE | |
| Flt Lt | Staff Officer 2nd Class; later A/Cdre | ||
| Flt Lt | Staff Officer 2nd Class, OBE; later A/Cdre | ||
| Flt Lt | C Rayner | Staff Officer 3rd Class | |
| Flt Lt | W Burkinshaw | Staff Officer 3rd Class | |
| Flt Lt | Staff Officer 3rd Class; later A/Cdre | ||
| Flt Lt | N R Fuller | Staff Officer 3rd Class | |
| Flt Lt | A D Newbury | Staff Officer 3rd Class | |
| Hon Lt (Plt Off) | W E Harper | Staff Officer 3rd Class, MC | |
| Fg Off | H F Walker | Staff Officer 3rd Class | |
| Fg Off | F E Hobley | Staff Officer 3rd Class | |
| Fg Off | C H Masters | Staff Officer 3rd Class | |
| Hon Lt (Plt Off) | T H Evans | Staff Officer 3rd Class | |
| Hon Lt (Plt Off) | R H Smyth | Staff Officer 3rd Class | |
| Fg Off | A Holmes | Staff Officer 3rd Class | |
| Hon Lt (Plt Off) | R V J S Hogan | Staff Officer 3rd Class | |
| Fg Off | D Smith | Staff Officer 3rd Class | |
| Flt Lt | W A Lawrence | Staff Officer 3rd Class | |
| Fg Off | W D Miller | Staff Officer 3rd Class | |
| Flt Lt | F J Hooper | Staff Officer 3rd Class | |
| Fg Off | A H Comfort | Staff Officer 4th Class | |
| Fg Off | L T Sanderson | Staff Officer 4th Class | |
| Fg Off | J T Vernon | Staff Officer 4th Class | |
| Fg Off | C H Boreham | Staff Officer 4th Class | |
| Plt Off | C Y Mitchell | Staff Officer 4th Class | |
| Plt Off | James Hobbs | Staff Officer 4th Class | |
| Plt Off | D W Dean | Staff Officer 4th Class | |
| Plt Off | A O M Limb | Staff Officer 4th Class | |
| Fg Off | J G Spencer | Staff Officer 4th Class | |
| Deputy Director (Quartermaster Services) | |||
| Gp Capt | Deputy Director, CMG, DSO, MVO; later AVM | ||
| Sqn Ldr | A L C Neame | Staff Officer 1st Class | |
| Flt Lt | L P Ball | Staff Officer 1st Class | |
| Flt Lt | Rudell W Thomas | Staff Officer 1st Class | |
| Sqn Ldr | T O Lyons | Staff Officer 1st Class, OBE | |
| Wg Cdr | A Sykes | Staff Officer 1st Class, OBE | |
| Flt Lt | W H G Maton | Staff Officer 2nd Class, MBE | |
| Flt Lt | C Mason | Staff Officer 2nd Class | |
| Flt Lt | L Auker | Staff Officer 2nd Class, OBE | |
| Hon Capt (Fg Off) | H W Clarke | Staff Officer 3rd Class | |
| Flt Lt | G E Stagg | Staff Officer 2nd Class, MBE | |
| Flt Lt | E S Halford | Staff Officer 2nd Class, OBE | |
| Flt Lt | D McBirney | Staff Officer 2nd Class | |
| Flt Lt | W G P Young | Staff Officer 2nd Class, OBE | |
| Flt Lt | W R Baldwin-Wiseman | Staff Officer 3rd Class | |
| Fg Off | J M Bell | Staff Officer 3rd Class | |
| Plt Off | Staff Officer 3rd Class; later A/Cdre | ||
| Fg Off | H P Bridges | Staff Officer 3rd Class | |
| Plt Off | A T Cooper | Staff Officer 3rd Class | |
| Hon Capt (Plt Off) | D R Thomas | Staff Officer 3rd Class | |
| Plt Off | W J Bray | Staff Officer 3rd Class | |
| Plt Off | T H Sills | Staff Officer 3rd Class | |
| Fg Off | H J Birtles | Staff Officer 3rd Class | |
| Plt Off | A J Somers | Staff Officer 3rd Class | |
| Plt Off | B F Browne | Staff Officer 3rd Class | |
| Fg Off | F J Cooke | Staff Officer 3rd Class | |
| Fg Off | G F Law | Staff Officer 3rd Class | |
|
Directorate of Works and Buildings |
|||
| Maj-Gen | Sir Andrew M Stuart | Director of Works and Buildings, KCMG, CB | |
| Act Maj (Flt Lt) | R A Laws | Personal Assistant | |
| Director of Air Construction Service | |||
| Act Col (Wg Cdr) | T D Mackie | Director, CMG, OBE | 1 Apr 1918 |
| Act Lt Col (Sqn Ldr) | S B F Carter | Assistant, OBE | 1 Apr 1918 |
| Act Maj (Flt Lt) | D Goad | Staff Officer 2nd Class | 1 Apr 1918 |
| Act Maj (Flt Lt) | J R Harland | Staff Officer 2nd Class | 1 Apr 1918 |
| Act Maj (Flt Lt) | E F W Cherry | Staff Officer 2nd Class | 1 Apr 1918 |
| Flt Lt | C F Pallott | Staff Officer 3rd Class | 1 May 1918 |
| Plt Off | A H Dawson | Staff Officer 3rd Class | 1 Apr 1918 |
| Plt Off | H G Brown | Staff Officer 4th Class | 1 Apr 1918 |
| Plt Off | G L Smith | Staff Officer 4th Class | 1 Apr 1918 |
| Plt Off | W J Ryder | Staff Officer 4th Class | 1 Apr 1918 |
| Director of Inland Works | |||
| Act Col (Wg Cdr) | B H O Armstrong | Director, CMG | 1 Apr 1918 |
| Act Lt Col (Flt Lt) | G W Parkinson | Assistant Director, Staff Officer 1st Class, MC | 1 Apr 1918 |
| Sqn Ldr | A Struben | Staff Officer 1st Class, OBE | 1 Apr 1918 |
| Flt Lt | H T Humfress | Staff Officer 2nd Class | 1 Apr 1918 |
| Fg Off | J G N Clift | Staff Officer 3rd Class | 2 Sep 1918 |
| Director of Inland Construction | |||
| Mr | Mr W T Hanman | Director | |
| Act Lt Col (Flt Lt) | F Cookson | Assistant Director | 1 Apr 1918 |
| Mr | R D Waters | Assistant Director, OBE | |
| Flt Lt | G F Evans | Staff Officer 2nd Class | 1 Apr 1918 |
| Flt Lt | F Spencer | Staff Officer 3rd Class | 22 Jun 1918 |
| Flt Lt | J B Walker | Staff Officer 3rd Class | 1 Apr 1918 |
| Mr | K O Hale | Superintending Civil Engineer | |
| Mr | H H Boyd-Stewart | Superintending Civil Engineer | |
| Director of Marine Works | |||
| Mr | H E Oakley | Acting Director | |
| Mr | R F M Pearson | Acting Assistant Director | |
| Wg Cdr | R W Hogarth | Staff Officer 2nd Class | 1 Apr 1918 |
| Flt Lt | G G Shepherd | Staff Officer 3rd Class | 1 Apr 1918 |
| Flt Lt | J E A Greatorex | Staff Officer 3rd Class | 1 Apr 1918 |
| Mr | H A Lewis Dale |
Acting Superintending Civil Engineer | |
| Chief Electrical Engineer | |||
| Act Lt Col (Sqn Ldr) | J D K Restler | Chief Electrical Engineer | 1 Apr 1918 |
| Flt Lt | J W Griggs | Staff Officer 2nd Class | 1 Apr 1918 |
| Flt Lt | A M Taylor | Staff Officer 2nd Class | 1 Apr 1918 |
| Fg Off | H S Watson | Staff Officer 2nd Class | 1 Apr 1918 |
| Flt Lt | E C St John | Staff Officer 2nd Class | 9 Apr 1918 |
| Flt Lt | W H Clegg | Staff Officer 3rd Class | 1 Apr 1918 |
| Flt Lt | N H Wood | Staff Officer 3rd Class | 1 Apr 1918 |
| Flt Lt | W P Durtnall | Staff Officer 3rd Class | 1 Apr 1918 |
| Fg Off | H Booker | Staff Officer 4th Class | 1 Apr 1918 |
| Plt Off | A B Turner | Staff Officer 4th Class | 1 Apr 1918 |
| Plt Off | H E Crowcroft | Staff Officer 4th Class | 10 Jun 1918 |
| Plt Off | A E Hale | Staff Officer 4th Class | 10 Jun 1918 |
| Plt Off | W S Sholl | Staff Officer 4th Class | 21 Jun 1918 |
| Plt Off | E B Roscoe | Staff Officer 4th Class | 10 Jul 1918 |
| Plt Off | T Mitchell | Staff Officer 4th Class | 7 Sep 1918 |
| Plt Off | M B Baker | Staff Officer 4th Class | 5 Apr 1918 |
| Plt Off | C Finnis | Staff Officer 4th Class | 1 Apr 1918 |
| Plt Off | D J Walker | Staff Officer 4th Class | 8 Apr 1918 |
| Plt Off | P E Stubbs | Staff Officer 4th Class | 1 Apr 1918 |
| Plt Off | L B Hobgen | Staff Officer 4th Class | 6 Nov 1918 |
| Chief Water Engineer | |||
| Act Maj (Fg Off) | W A Legg | Staff Officer 2nd Class | 1 Apr 1918 |
| Chief Drainage Engineer | |||
| Mr | D Balfour | Chief Drainage Engineer | |
| Chief Accountant | |||
| Mr | R O Weston | Chief Accountant | |
| Directorate of Demobilisation | |||
| Act Brig-Gen (Wg Cdr) | Cecil C Marindin | Director, DSO | 28 Oct 1918 |
| Sqn Ldr | J H Lidderdale | Staff Officer 1st Class | 6 Jan 1919 |
| Gp Capt | T B Wood | Staff Officer 1st Class | 1 Jan 1919 |
| Sqn Ldr | A ap Ellis | Staff Officer 2nd Class | 19 Feb 1919 |
| Flt Lt | M Skitt | Staff Officer 2nd Class | 9 Jan 1919 |
| Act Capt (Fg Off) | W J C Kendall | Staff Officer 2nd Class, MC | 11 Feb 1919 |
| Flt Lt | C S MacNab | Staff Officer 2nd Class | 30 Dec 1918 |
| Fg Off | J A W Bourne | Staff Officer 3rd Class | |
| Plt Off | E G Clement | Staff Officer 4th Class | 1 Jan 1919 |
| Flt Lt | C J Marchant | Staff Officer 3rd Class | 10 Feb 1919 |
| Fg Off | Staff Officer 3rd Class; later A/Cdre | 7 Apr 1919 | |
| Fg Off | J H Evans | Staff Officer 3rd Class | 3 Apr 1919 |
| Flt Lt | F F Loyd | Staff Officer 3rd Class | 8 Mar 1919 |
| Fg Off | N Robertson | Staff Officer 3rd Class | |
| Flt Lt | C E Crowne | Staff Officer 3rd Class | 27 Feb 1919 |
| Plt Off | R Wight | Staff Officer 3rd Class | 14 Feb 1919 |
| Fg Off | H E Burrell | Staff Officer 3rd Class | 24 Mar 1919 |
| Flt Lt | H M Earnshaw | Staff Officer 3rd Class | 6 Jun 1919 |
| Plt Off | A D Watts | Staff Officer 3rd Class | |
|
Department of the Secretary of the Inspector General of the RAF |
|||
| AVM | Sir Geoffrey M Paine | Inspector-General of the RAF, KCB, MVO | 22 Aug 1918 |
| A/Cdre | Deputy Director, CMG, CBE, DSO | 14 Apr 1919 | |
| Flt Lt | O H Frost | Staff Officer 2nd Class, MBE, MC | 1 May 1919 |
| Fg Off | Hon M H R Knatchbull-Hugessen | Staff Officer 3rd Class | 14 Apr 1919 |
|
Department of the Controller-General of Civil Aviation |
|||
| Maj-Gen | Frederick H Sykes | Controller-General of Civil Aviation, CMG; later AVM | |
|
This department was undergoing re-constitution |
|||
|
Department of the Director-General of Supply and Research |
|||
|
This department was undergoing re-constitution |
|||
Source - August 1919 Air Force List

| Air Council | ||
| Rank | Name | Notes |
| The Rt Hon Winston S Churchill | Secretary of State for Air, President of the Air Council, MP | |
| Maj-Gen | The Rt Hon J E B Seely | Under-Secretary of State for Air, Vice President of the Air Council, CB, CMG, DSO, MP |
| The Rt Hon The Marquess of Londonderry | Finance Member of the Council, MVO | |
| AM | Sir Hugh M Trenchard | Chief of the Air Staff, KCB, DSO; later MRAF |
| Maj-Gen | Sir Frederick H Sykes | Controller-General of Civil Aviation, KCB, CMG; later AVM |
| AVM | Director-General of Supply and Research, CB, CMG; later MRAF | |
| Sir James Stevenson | Additional Member, Bart | |
| Wg Cdr | W Alexander | Additional Member, CMG, DSO |
| Sir W A Robinson | Secretary, KCB, CBE | |
| Rank | Name | Notes | |
| The Rt Hon Winston S Churchill | Secretary of State for Air, President of the Air Council, MP | ||
| Wg Cdr | A J L Scott | Air Secretary and Private Secretary, MC, AFC | |
| Flt Lt | G W Dobson | Assistant Private Secretary | |
| Maj-Gen | The Rt Hon J E B Seely | Under-Secretary of State for Air, Vice President of the Air Council, CB, CMG, DSO, MP | |
| Hon O E Vesey | Private Secretary, OBE | ||
| Flt Lt | R F S Leslie | Assistant Private Secretary, DSC, DFC | |
| Mrs | Ross | Personal Assistant | |
| Sir W A Robinson | Secretary of the Air Council, CB, CBE | ||
|
Department of the Secretary of the Air Council |
|||
| Sir W A Robinson | Secretary of the Air Council, CB, CBE | ||
| Mr | W L Scott | Private Secretary | |
| Mr | H W W McNally | Assistant Secretary, CB | |
| Sir James Masterton-Smith | Assistant Secretary, KCB | ||
| Mr | C R Brigstocke | Assistant Secretary | |
| Mr | J A Webster | Assistant Secretary, DSO | |
| Mr | J B Abraham | Acting Principal | |
| Mr | F G L Bertram | Principal, OBE | |
| Mr | C G Evans | Acting Principal | |
| Mr | G D Hutchins | Principal (Temporary) | |
| Mr | C N Knight | Acting Principal, OBE | |
| Mr | F G Nutt | Principal, OBE | |
| Mr | R C Richards | Acting Principal | |
| Mr | C Ll Bullock | Acting Assistant Principal, OBE | |
| Mr | J G Gibson | Acting Assistant Principal | |
| Mr | R L Megarry | Assistant Principal | |
| Mr | L G S Reynolds | Assistant Principal, OBE | |
| Mr | A H SSelf | Assistant Principal | |
| Mr | F G C Young | Assistant Principal | |
| Mr | J H Barnes | Higher Division Clerk (Resident Clerk) | |
| Mr | I V H Campbell | Higher Division Clerk | |
| Mr | S S Cherry | Higher Division Clerk | |
| Mr | G G Fiddes | Higher Division Clerk | |
| Mr | C J Galpin | Higher Division Clerk (Resident Clerk) | |
| Mr | R Monk-Jones | Higher Division Clerk | |
| Mr | G Moseley | Higher Division Clerk (Temporary) | |
| Mr | F W Musson | Higher Division Clerk, AFC | |
| Mr | G F Steel | Higher Division Clerk | |
| Mr | A E Slater | Higher Division Clerk | |
| Mr | J R Spencer-Young | Higher Division Clerk (Temporary) | |
| Mr | J D Walker | Higher Division Clerk (Temporary) | |
|
Department of the Finance Member |
|||
| Finance Department | |||
| The Rt Hon The Marquess of Londonderry | Additional of the Council, MVO | ||
| Mr | E F Clift | Private Secretary | |
| Mr | W A Bland | Assistant Financial Secretary | |
| Mr | W F Connolly | Private Secretary, MBE | |
| Mr | F W N Sibley | Principal, Estimates Division | |
| Mr | W G Stevens | Assistant Principal, Estimates Division | |
| Mr | C G Cairnes | Higher Division Clerk, Estimates Division | |
| Mr | J S Ross | Director of Finance for Personnel/Deputy to the Assistant Financial Secretary, CBE | |
| Mr | E M Knox | Acting Principal | |
| Mr | L V Meadowcroft | Principal | |
| Mr | W C Ashmore | Assistant Principal (Temporary), CIE | |
| Mr | S T Blackwell | Assistant Principal | |
| Mr | H C Hamilton | Assistant Principal | |
| Mr | J C Heath | Acting Assistant Principal, MBE | |
| Mr | L F Schooling | Higher Division Clerk | |
| Mr | B E Holloway | Acting Director of Finance and Material | |
| Mr | J Sherlock | Principal | |
| Mr | J M Spaight | Principal, OBE | |
| Mr | W Acason | Assistant Principal | |
| Mr | H W Clothier | Assistant Principal | |
| Mr | N I Smith | Assistant Principal (Temporary), MBE | |
| Mr | W G West | Assistant Principal, MBE | |
| Mr | W E L Courtney | Higher Division Clerk | |
| Mr | W B Foden | Higher Division Clerk | |
| Mr | J B Proper | Higher Division Clerk | |
| Directorate of Lands (Joint Services for War Officer, Ministry of Munitions and Air Ministry) | |||
| Sir H Frank | Director-General of Lands, KCB | ||
| Mr | E H Coles | Controller of Lands/Deputy Director-General | |
| Temp Lt Col | E F Cobb | Chief Valuer and Compensation Officer (Temporary), OBE | |
| Maj | W H C Clay | Deputy Chief Valuer and Compensation Officer, OBE, 5 Bn Notts & Derby Regiment | |
| Maj | H D Jonas | Deputy Chief Valuer and Compensation Officer, OBE | |
| Temp Maj | A H J Thompson | Deputy Chief Valuer and Compensation Officer, OBE | |
| Mr | A Virgoe Buckland | Deputy Chief Valuer and Compensation Officer, OBE | |
| Mr | A Musker | Deputy Chief Valuer and Compensation Officer | |
| Rank | Name | Notes | Date |
|
Department of the Chief of the Air Staff |
|||
| AM | Sir Hugh M Trenchard | Chief of the Air Staff, KCB, DSO; later MRAF | 31 Mar 1919 |
| Capt | T B Marson | Private Secretary, MBE | |
| Sqn Ldr | F K Haskins | Staff Officer 1st Class, DSC | 26 May 1919 |
| Directorate of Operation and Intelligence | |||
| A/Cdre | Director, CMG CBE; later ACM | 8 Sep 1919 | |
| Wg Cdr | Staff Officer 1st Class, CMG, DSO, OBE; later A/Cdre | 1 Aug 1919 | |
| Sqn Ldr |
A H W E Wynn |
Staff Officer 1st Class, OBE | 18 Oct 1918 |
| Sqn Ldr | Staff Officer 2nd Class, DSO, MC; later AM | 1 May 1919 | |
| Sqn Ldr | R M Field | Staff Officer 2nd Class | 17 Mar 1919 |
| Sqn Ldr | A R Boyle | Staff Officer 2nd Class | 10 Jan 1919 |
| Flt Lt | Richard B Maycock | Staff Officer 2nd Class, OBE; later A/Cdre | 1 May 1919 |
| Flt Lt | S Nixon | Staff Officer 2nd Class | 1 May 1919 |
| Flt Lt | H A J Wilson | Staff Officer 2nd Class | 1 May 1919 |
| Flt Lt |
G W Robarts |
Staff Officer 3rd Class | 3 Sep 1919 |
| Flt Lt |
G J C Maxwell |
Staff Officer 3rd Class | 29 Aug 1919 |
| Flt Lt | Staff Officer 3rd Class, DSC, AFC; later A/Cdre | 24 Mar 1919 | |
| Fg Off |
R Gambier-Parry |
Staff Officer 3rd Class | 1 May 1919 |
| Fg Off |
A Rowan |
Staff Officer 3rd Class | 1 May 1919 |
| Directorate of Training and Organisation | |||
| A/Cdre | Philip W Game | Director, CB, DSO; later AVM | 8 Mar 1919 |
| Gp Capt | Deputy Director of Training, CMG, DSO, MC; later ACM | 1 Jun 1919 | |
| Wg Cdr | I Curtis | Staff Officer 1st Class | 1 May 1919 |
| Wg Cdr | Staff Officer 1st Class, CMG, MC; later ACM | 18 Jul 1919 | |
| Sqn Ldr | E G H Clarke | Staff Officer 2nd Class, MC | 1 May 1919 |
| Sqn Ldr | E J Hodsoll | Staff Officer 2nd Class | 1 Jul 1919 |
| Sqn Ldr | Staff Officer 2nd Class, DSO, OBE, MC; later AM | 31 Jul 1819 | |
| Flt Lt | B H Sisson | Staff Officer 2nd Class | 1 May 1919 |
| Sqn Ldr | J E Speranza | Staff Officer 3rd Class | 1 May 1919 |
| Flt Lt | C S Morice | Staff Officer 3rd Class, MC | 1 May 1919 |
| Flt Lt | S Brew | Staff Officer 3rd Class | 26 May 1919 |
| Flt Lt | V A Watson | Staff Officer 3rd Class | 1 Jul 1919 |
| Gp Capt | Deputy Director of Organisation, OBE; later A/Cdre | 8 Jun 1919 | |
| Sqn Ldr | A C Winter | Staff Officer 1st Class, OBE | 1 Jul 1919 |
| Sqn Ldr | G I Watney | Staff Officer 1st Class | 1 May 1919 |
| Flt Lt | W Hodgson | Staff Officer 2nd Class, OBE | 16 Jul 1918 |
| Flt Lt | W E Aylwin | Staff Officer 2nd Class, OBE | 1 Apr 1918 |
| Flt Lt | Staff Officer 2nd Class; later A/Cdre | 1 May 1919 | |
| Flt Lt | V R Gibbs | Staff Officer 3rd Class, DSC | 26 May 1919 |
| Flt Lt | W T S Williams | Staff Officer 3rd Class, DSC | 1 Apr 1918 |
| Flt Lt | G L Tyser | Staff Officer 3rd Class | 1 May 1919 |
| Fg Off | W G E Hayman | Staff Officer 3rd Class | 17 Aug 1918 |
| Fg Off | R V Bramwell-Davis | Staff Officer 3rd Class | 1 Sep 1919 |
| Directorate of Personnel | |||
| R-Adm | Cecil F Lambert | Director | 13 Feb 1919 |
| Gp Capt | Deputy Director, CMG, AM; later MRAF | 1 Aug 1919 | |
| Wg Cdr | K G Brooke | Staff Officer 1st Class | 1 May 1919 |
| Wg Cdr | I T Courtney | Staff Officer 1st Class | 1 May 1919 |
| Wg Cdr | G T Brierley | Staff Officer 1st Class, DSO | 1 Apr 1918 |
| Sqn Ldr | W J Ryan | Staff Officer 1st Class, OBE | 6 Dec 1918 |
| Sqn Ldr | A H S Steele-Perkins | Staff Officer 2nd Class, OBE | 1 May 1919 |
| Sqn Ldr | Staff Officer 2nd Class; later AVM | 1 Apr 1918 | |
| Sqn Ldr | H E Rudkin | Staff Officer 2nd Class, OBE | 26 Jun 1918 |
| Sqn Ldr | J H Lidderdale | Staff Officer 2nd Class | 1 Sep 1919 |
| Sqn Ldr | R H Woods | Staff Officer 2nd Class, MC | 1 Apr 1918 |
| Sqn Ldr | H L Jackson | Staff Officer 2nd Class | 13 Feb 1919 |
| Sqn Ldr | F W Trott | Staff Officer 2nd Class, MC | 1Apr 1918 |
| Flt Lt | F G Stammers | Staff Officer 2nd Class | 1 Jun 1919 |
| Sqn Ldr | J D Smith | Staff Officer 2nd Class | 1 May 1919 |
| Hon Sqn Ldr (Flt Lt) | E J Sayer | Staff Officer 3rd Class | 7 Oct 1918 |
| Flt Lt | C G Murray | Staff Officer 3rd Class | 1 May 1919 |
| Flt Lt | H G Hutchinson | Staff Officer 3rd Class | 12 Feb 1919 |
| Flt Lt | S Henderson | Staff Officer 3rd Class | 31 May 1919 |
| Fg Off | J B Sharples | Staff Officer 3rd Class, MBE | 1 Feb 1919 |
| Fg Off | H G Stuart | Staff Officer 3rd Class | 10 Nov 1918 |
| Plt Off | D B Gunn | Staff Officer 3rd Class | 1 May 1919 |
| Plt Off | H Dawes | Staff Officer 3rd Class | 4 Oct 1918 |
| Fg Off | A W Symington | Staff Officer 4th Class | 1 May 1919 |
| Fg Off | E N T Edwardes | Staff Officer 4th Class | 1 May 1919 |
|
Directorate of Equipment |
|||
| A/Cdre | Director, CB, CMG, DSO | 27 Feb 1919 | |
| Wg Cdr | Deputy Director (Equipment), CB, CBE, DSO; later ACM | 1 May 1919 | |
| Wg Cdr | T E St C Daniell | Staff Officer 1st Class, OBE, MC | 1 May 1919 |
| Sqn Ldr | George Laing | Staff Officer 1st Class; later AVM | 1 May 1919 |
| Sqn Ldr | J H Hills | Staff Officer 1st Class | 1 May 1919 |
| Capt | H Cumming | Staff Officer 1st Class, OBE | 1 May 1919 |
| Sqn Ldr | F C Williams | Staff Officer 2nd Class, OBE | 19 Feb 1919 |
| Sqn Ldr | O H Powell | Staff Officer 2nd Class | 1 May 1919 |
| Flt Lt | Staff Officer 2nd Class, OBE; later A/Cdre | 1 Apr 1918 | |
| Flt Lt | D W Wilson | Staff Officer 2nd Class | 1 May 1919 |
| Flt Lt | P Adams | Staff Officer 2nd Class, OBE | 1 Apr 1918 |
| Flt Lt | Staff Officer 2nd Class; later A/Cdre | 1 Oct 1918 | |
| Flt Lt | L J Killmayer | Staff Officer 2nd Class | 13 Mar 1919 |
| Flt Lt | C F Rasmusen | Staff Officer 2nd Class, OBE | 9 Oct 1919 |
| Flt Lt | Staff Officer 3rd Class; | 1 Aug 1919 | |
| Fg Off | G W Longstaff | Staff Officer 2nd Class | 1 May 1919 |
| Flt Lt | Staff Officer 3rd Class; later A/Cdre | 1 May 1919 | |
| Flt Lt | C Rayner | Staff Officer 3rd Class | 1 May 1919 |
| Flt Lt | N R Fuller | Staff Officer 3rd Class | 1 May 1919 |
| Flt Lt | W A Lawrence | Staff Officer 3rd Class | 1 Apr 1918 |
| Flt Lt | W Burkinshaw | Staff Officer 3rd Class | 1 May 1919 |
| Flt Lt | A D Newbury | Staff Officer 3rd Class | 1 May 1919 |
| Flt Lt | F J Hooper | Staff Officer 3rd Class | 1 Apr 1918 |
| Fg Off | W D Miller | Staff Officer 3rd Class | 25 Sep 1918 |
| Fg Off | H F Walker | Staff Officer 3rd Class | 1 May 1919 |
| Fg Off | David Smith | Staff Officer 3rd Class | 1 Apr 1918 |
| Fg Off | F E Hobley | Staff Officer 3rd Class | 1 May 1919 |
| Fg Off | C H Masters | Staff Officer 3rd Class | 1 May 1919 |
| Hon Fg Off (Plt Off) | R V J S Hogan | Staff Officer 3rd Class | 13 Feb 1919 |
| Fg Off | T H Evans | Staff Officer 3rd Class | 1 May 1919 |
| Fg Off | A Holmes | Staff Officer 3rd Class | 18 Nov 1918 |
| Hon Fg Off (Plt Off) | W E Harper | Staff Officer 3rd Class, MC | 1May 1919 |
| Hon Fg Off (Plt Off) | R H Smyth | Staff Officer 3rd Class | 5 Jun 1918 |
| Plt Off | C Y Mitchell | Staff Officer 3rd Class | 1 Aug 1919 |
| Fg Off | J G Spencer | Staff Officer 4th Class | 1 May 1919 |
| Fg Off | E H Eldridge | Staff Officer 4th Class | 20 Aug 1919 |
| Fg Off | J T Vernon | Staff Officer 4th Class | 1 May 1919 |
| Fg Off | A H Comfort | Staff Officer 4th Class | 1 May 1919 |
| Fg Off | C H Boreham | Staff Officer 4th Class | 1 May 1919 |
| Plt Off | D W Dean | Staff Officer 4th Class | 1 May 1919 |
| Plt Off | James Hobbs | Staff Officer 4th Class | 1 May 1919 |
| Fg Off | L T Sanderson | Staff Officer 4th Class | 1 May 1919 |
| Plt Off | A O M Limb | Staff Officer 4th Class | 30 Oct 1918 |
| Gp Capt | Deputy Director (Quartermaster Services), CMG, DSO, MVO; later AVM | 1 Jul 1919 | |
| Wg Cdr | A Sykes | Staff Officer 1st Class, OBE | 15 Apr 1918 |
| Sqn Ldr | T O Lyons | Staff Officer 1st Class, OBE | 1 Apr 1918 |
| Sqn Ldr | A L C Neame | Staff Officer 1st Class | 1 May 1919 |
| Flt Lt | Rudell W Thomas | Staff Officer 1st Class | 1 May 1919 |
| Flt Lt | L P Ball | Staff Officer 1st Class | 1 May 1919 |
| Act Wg Cdr (Flt Lt) | E S Halford | Staff Officer 2nd Class, OBE | 1 Apr 1918 |
| Flt Lt | W G P Young | Staff Officer 2nd Class, OBE | 28 Dec 1918 |
| Flt Lt | L Auker | Staff Officer 2nd Class, OBE | 14 May 1919 |
| Flt Lt | C Mason | Staff Officer 2nd Class | 1 May 1919 |
| Flt Lt | G E Stagg | Staff Officer 2nd Class, MBE | 1 Apr 1918 |
| Flt Lt | D McBirney | Staff Officer 2nd Class | 1 Apr 1918 |
| Flt Lt | W H G Maton | Staff Officer 2nd Class, MBE | 1 May 1919 |
| Hon Flt Lt (Fg Off) | H W Clarke | Staff Officer 3rd Class | 1 Jul 1919 |
| Flt Lt | W R Baldwin-Wiseman | Staff Officer 3rd Class | 18 Nov 1918 |
| Fg Off | H J Birtles | Staff Officer 3rd Class | 1 May 1919 |
| Fg Off | F J Cooke | Staff Officer 3rd Class | 1 Jul 1919 |
| Fg Off | J M Bell | Staff Officer 3rd Class | 11 Dec 1918 |
| Plt Off | Staff Officer 3rd Class; later A/Cdre | 1 May 1919 | |
| Fg Off | G F Law | Staff Officer 3rd Class | 8 Jan 1919 |
| Fg Off | H P Bridges | Staff Officer 3rd Class | 1 May 1919 |
| Plt Off | T H Sills | Staff Officer 3rd Class | 1 May 1919 |
| Plt Off | A J Somers | Staff Officer 3rd Class | 1 May 1919 |
| Hon Flt Lt (Plt Off) | D R Thomas | Staff Officer 3rd Class | 1 May 1919 |
| Plt Off | W J Bray | Staff Officer 3rd Class | 1 May 1919 |
| Plt Off | B F Browne | Staff Officer 3rd Class | 1 May 1919 |
| Plt Off | A T Cooper | Staff Officer 3rd Class | 1 May 1919 |
|
Directorate of Works and Buildings |
|||
| Maj-Gen | Sir Andrew M Stuart | Director of Works and Buildings, KCMG, CB | |
| Act Sqn Ldr (Flt Lt) | R A Laws | Personal Assistant | |
| Director of Air Construction Service | |||
| Act Gp Capt (Wg Cdr) | T D Mackie | Director, CMG, OBE | 1 Apr 1918 |
| Act Wg Cdr (Sqn Ldr) | S B F Carter | Assistant, OBE | 1 Apr 1918 |
| Act Sqn Ldr (Flt Lt) | D Goad | Staff Officer 2nd Class | 1 Apr 1918 |
| Act Sqn Ldr (Flt Lt) | J R Harland | Staff Officer 2nd Class | 1 Apr 1918 |
| Act Sqn Ldr (Flt Lt) | E F W Cherry | Staff Officer 2nd Class | 1 Apr 1918 |
| Flt Lt | C F Pallott | Staff Officer 3rd Class | 1 May 1918 |
| Plt Off | A H Dawson | Staff Officer 3rd Class | 1 Apr 1918 |
| Plt Off | H G Brown | Staff Officer 4th Class | 1 Apr 1918 |
| Plt Off | G L Smith | Staff Officer 4th Class | 1 Apr 1918 |
| Plt Off | W J Ryder | Staff Officer 4th Class | 1 Apr 1918 |
| Director of Inland Works | |||
| Act Gp Capt (Wg Cdr) | B H O Armstrong | Director, CMG | 1 Apr 1918 |
| Act Wg Cdr (Flt Lt) | G W Parkinson | Assistant Director, Staff Officer 1st Class, MC | 1 Apr 1918 |
| Sqn Ldr | A Struben | Staff Officer 1st Class, OBE | 1 Apr 1918 |
| Flt Lt | H T Humfress | Staff Officer 2nd Class | 1 Apr 1918 |
| Fg Off | J G N Clift | Staff Officer 3rd Class | 2 Sep 1918 |
| Director of Inland Construction | |||
| Mr | Mr W T Hanman | Director | |
| Act Wg Cdr (Flt Lt) | F Cookson | Assistant Director | 1 Apr 1918 |
| Mr | R D Waters | Assistant Director, OBE | |
| Flt Lt | G F Evans | Staff Officer 2nd Class | 1 Apr 1918 |
| Flt Lt | J B Walker | Staff Officer 3rd Class | 1 Apr 1918 |
| Director of Marine Works | |||
| Mr | H E Oakley | Acting Director | |
| Mr | R F M Pearson | Acting Assistant Director | |
| Wg Cdr | R W Hogarth | Staff Officer 2nd Class | 1 Apr 1918 |
| Flt Lt | G G Shepherd | Staff Officer 3rd Class | 1 Apr 1918 |
| Flt Lt | J E A Greatorex | Staff Officer 3rd Class | 1 Apr 1918 |
| Mr | H A Lewis Dale |
Acting Superintending Civil Engineer | |
| Chief Electrical Engineer | |||
| Act Lt Col (Sqn Ldr) | J D K Restler | Chief Electrical Engineer | 1 Apr 1918 |
| Flt Lt | J W Griggs | Staff Officer 2nd Class | 1 Apr 1918 |
| Flt Lt | A M Taylor | Staff Officer 2nd Class | 1 Apr 1918 |
| Fg Off | H S Watson | Staff Officer 2nd Class | 1 Apr 1918 |
| Flt Lt | E C St John | Staff Officer 2nd Class | 9 Apr 1918 |
| Flt Lt | W H Clegg | Staff Officer 3rd Class | 1 Apr 1918 |
| Flt Lt | N H Wood | Staff Officer 3rd Class | 1 Apr 1918 |
| Flt Lt | W P Durtnall | Staff Officer 3rd Class | 1 Apr 1918 |
| Fg Off | H Booker | Staff Officer 4th Class, MBE | 1 Apr 1918 |
| Plt Off | D J Walker | Staff Officer 4th Class | 8 Apr 1918 |
| Plt Off | A B Turner | Staff Officer 4th Class | 1 Apr 1918 |
| Plt Off | W S Sholl | Staff Officer 4th Class | 21 Jun 1918 |
| Plt Off | M B Baker | Staff Officer 4th Class | 5 Apr 1918 |
| Plt Off | A E Hale | Staff Officer 4th Class | 10 Jun 1918 |
| Plt Off | H E Crowcroft | Staff Officer 4th Class | 10 Jun 1918 |
| Plt Off | E B Roscoe | Staff Officer 4th Class | 10 Jul 1918 |
| Plt Off | T Mitchell | Staff Officer 4th Class | 7 Sep 1918 |
| Plt Off | L B Hobgen | Staff Officer 4th Class | 6 Nov 1918 |
| Plt Off | C Finnis | Staff Officer 4th Class | 1 Apr 1918 |
| Plt Off | P E Stubbs | Staff Officer 4th Class | 1 Apr 1918 |
| Chief Water Engineer | |||
| Act Sqn Ldr (Fg Off) | W A Legg | Staff Officer 2nd Class | 1 Apr 1918 |
| Chief Accountant | |||
| Mr | R O Weston | Chief Accountant | |
| Directorate of Demobilisation | |||
| Gp Capt | T B Wood | Staff Officer 1st Class | 1 Jan 1919 |
| Sqn Ldr | A ap Ellis | Staff Officer 2nd Class | 19 Feb 1919 |
| Flt Lt | C S MacNab | Staff Officer 2nd Class | 30 Dec 1918 |
| Act Flt Lt (Fg Off) | W J C Kendall | Staff Officer 2nd Class, MC | 11 Feb 1919 |
| Fg Off | N Robertson | Staff Officer 3rd Class | |
| Fg Off | J A W Bourne | Staff Officer 3rd Class | |
| Fg Off | Staff Officer 3rd Class; later A/Cdre | 7 Apr 1919 | |
| Flt Lt | C E Crowne | Staff Officer 3rd Class | 27 Feb 1919 |
| Fg Off | E N D Worsley | Staff Officer 3rd Class | 1 Aug 1919 |
| Fg Off | H E Burrell | Staff Officer 3rd Class | 24 Mar 1919 |
| Fg Off | J H Evans | Staff Officer 3rd Class | 3 Apr 1919 |
| Plt Off | R Wight | Staff Officer 3rd Class | 14 Feb 1919 |
| Plt Off | H Baker | Staff Officer 3rd Class | 1Aug 1919 |
|
Department of the Secretary of the Inspector General of the RAF |
|||
| AVM | Sir Geoffrey M Paine | Inspector-General of the RAF, KCB, MVO | 22 Aug 1918 |
| A/Cdre | Deputy Director, CMG, CBE, DSO | 14 Apr 1919 | |
| Flt Lt | O H Frost | Staff Officer 2nd Class, MBE, MC | 1 May 1919 |
| Fg Off | Hon M H R Knatchbull-Hugessen | Staff Officer 3rd Class | 14 Apr 1919 |
|
Department of the Controller-General of Civil Aviation |
|||
| Maj-Gen | Frederick H Sykes | Controller-General of Civil Aviation, CMG; later AVM | |
|
This department was undergoing re-constitution |
|||
|
Department of the Director-General of Supply and Research |
|||
|
This department was undergoing re-constitution |
|||
Personnel in red cannot be confirmed at present
Source - September 1919 Air Force List

| Air Council | ||
| Rank | Name | Notes |
| The Rt Hon Winston S Churchill | Secretary of State for Air, President of the Air Council, MP | |
| Maj-Gen | The Rt Hon J E B Seely | Under-Secretary of State for Air, Vice President of the Air Council, CB, CMG, DSO, MP |
| The Rt Hon The Marquess of Londonderry | Finance Member of the Council, MVO | |
| AM | Sir Hugh M Trenchard | Chief of the Air Staff, KCB, DSO; later MRAF |
| Maj-Gen | Sir Frederick H Sykes | Controller-General of Civil Aviation, KCB, CMG; later AVM |
| AVM | Director-General of Supply and Research, CB, CMG; later MRAF | |
| Sir James Stevenson | Additional Member, Bart | |
| Wg Cdr | W Alexander | Additional Member, CMG, DSO |
| Sir W A Robinson | Secretary, KCB, CBE | |
| Rank | Name | Notes | |
|
Department of the Finance Member |
|||
| Finance Department | |||
| The Rt Hon The Marquess of Londonderry | Additional of the Council, MVO | ||
| Mr | E F Clift | Private Secretary | |
| Mr | W A Bland | Assistant Financial Secretary | |
| Mr | W F Connolly | Private Secretary, MBE | |
| Mr | F W N Sibley | Principal, Estimates Division | |
| Mr | W G Stevens | Assistant Principal, Estimates Division | |
| Mr | C G Cairnes | Higher Division Clerk, Estimates Division | |
| Mr | J S Ross | Director of Finance for Personnel/Deputy to the Assistant Financial Secretary, CBE | |
| Mr | E M Knox | Acting Principal | |
| Mr | L V Meadowcroft | Principal | |
| Mr | W C Ashmore | Assistant Principal (Temporary), CIE | |
| Mr | S T Blackwell | Assistant Principal | |
| Mr | H C Hamilton | Assistant Principal | |
| Mr | J C Heath | Acting Assistant Principal, MBE | |
| Mr | L F Schooling | Higher Division Clerk | |
| Mr | B E Holloway | Acting Director of Finance and Material | |
| Mr | J Sherlock | Principal | |
| Mr | J M Spaight | Principal, OBE | |
| Mr | W Acason | Assistant Principal | |
| Mr | H W Clothier | Assistant Principal | |
| Mr | N I Smith | Assistant Principal (Temporary), MBE | |
| Mr | W G West | Assistant Principal, MBE | |
| Mr | G Calder | Higher Division Clerk | |
| Mr | W E L Courtney | Higher Division Clerk | |
| Mr | W B Foden | Higher Division Clerk | |
| Mr | J B Proper | Higher Division Clerk | |
| Directorate of Lands (Joint Services for War Officer, Ministry of Munitions and Air Ministry) | |||
| Sir H Frank | Director-General of Lands, KCB | ||
| Mr | E H Coles | Controller of Lands/Deputy Director-General | |
| Temp Lt Col | E F Cobb | Chief Valuer and Compensation Officer (Temporary), OBE | |
| Maj | W H C Clay | Deputy Chief Valuer and Compensation Officer, OBE, 5 Bn Notts & Derby Regiment | |
| Maj | H D Jonas | Deputy Chief Valuer and Compensation Officer, OBE | |
| Temp Maj | A H J Thompson | Deputy Chief Valuer and Compensation Officer, OBE | |
| Mr | A Virgoe Buckland | Deputy Chief Valuer and Compensation Officer, OBE | |
| Mr | A Musker | Deputy Chief Valuer and Compensation Officer | |
| Rank | Name | Notes | Date |
|
Department of the Chief of the Air Staff |
|||
| AM | Sir Hugh M Trenchard | Chief of the Air Staff, KCB, DSO; later MRAF | 31 Mar 1919 |
| Capt | T B Marson | Private Secretary, MBE | |
| Sqn Ldr | F K Haskins | Staff Officer 1st Class, DSC | 26 May 1919 |
| Directorate of Operation and Intelligence | |||
| A/Cdre | Director, CMG CBE; later ACM | 8 Sep 1919 | |
| Wg Cdr | Staff Officer 1st Class, CMG, DSO, OBE; later A/Cdre | 1 Aug 1919 | |
| Sqn Ldr |
A H W E Wynn |
Staff Officer 1st Class, OBE | 18 Oct 1918 |
| Sqn Ldr | Staff Officer 2nd Class, DSO, MC; later AM | 1 May 1919 | |
| Sqn Ldr | A R Boyle | Staff Officer 2nd Class | 10 Jan 1919 |
| Flt Lt | D S K Crosbie | Staff Officer 2nd Class, OBE | 27 Aug 1919 |
| Flt Lt | Richard B Maycock | Staff Officer 2nd Class, OBE; later A/Cdre | 1 May 1919 |
| Flt Lt | S Nixon | Staff Officer 2nd Class | 1 May 1919 |
| Flt Lt |
G J C Maxwell |
Staff Officer 3rd Class | 29 Aug 1919 |
| Flt Lt |
F H Halsted |
Staff Officer 3rd Class, DSC | 15 Sep 1919 |
| Flt Lt | Staff Officer 3rd Class, DSC; later AVM | 8 Sep 1919 | |
| Fg Off |
R Gambier-Parry |
Staff Officer 3rd Class | 1 May 1919 |
| Fg Off |
A Rowan |
Staff Officer 3rd Class | 1 May 1919 |
| Directorate of Training and Organisation | |||
| A/Cdre | Philip W Game | Director, CB, DSO; later AVM | 8 Mar 1919 |
| Gp Capt | Deputy Director of Training, CMG, DSO, MC; later ACM | 1 Jun 1919 | |
| Wg Cdr | I Curtis | Staff Officer 1st Class | 1 May 1919 |
| Wg Cdr | Staff Officer 1st Class, CMG, MC; later ACM | 18 Jul 1919 | |
| Sqn Ldr | E G H Clarke | Staff Officer 2nd Class, MC | 1 May 1919 |
| Sqn Ldr | E J Hodsoll | Staff Officer 2nd Class | 1 Jul 1919 |
| Sqn Ldr | Staff Officer 2nd Class, DSO, OBE, MC; later AM | 31 Jul 1819 | |
| Flt Lt | B H Sisson | Staff Officer 2nd Class | 1 May 1919 |
| Sqn Ldr | J E Speranza | Staff Officer 3rd Class | 1 May 1919 |
| Flt Lt | C S Morice | Staff Officer 3rd Class, MC | 1 May 1919 |
| Flt Lt | L A K Butt | Staff Officer 3rd Class | 1 Sep 1919 |
| Flt Lt | S Brew | Staff Officer 3rd Class | 26 May 1919 |
| Flt Lt | V A Watson | Staff Officer 3rd Class | 1 Jul 1919 |
| Gp Capt | Deputy Director of Organisation, OBE; later A/Cdre | 8 Jun 1919 | |
| Sqn Ldr | A C Winter | Staff Officer 1st Class, OBE | 1 Jul 1919 |
| Sqn Ldr | G I Watney | Staff Officer 1st Class | 1 May 1919 |
| Flt Lt | W Hodgson | Staff Officer 2nd Class, OBE | 16 Jul 1918 |
| Flt Lt | W E Aylwin | Staff Officer 2nd Class, OBE | 1 Apr 1918 |
| Flt Lt | Staff Officer 2nd Class; later A/Cdre | 1 May 1919 | |
| Flt Lt | V R Gibbs | Staff Officer 3rd Class, DSC | 26 May 1919 |
| Flt Lt | W T S Williams | Staff Officer 3rd Class, DSC | 1 Apr 1918 |
| Flt Lt | G L Tyser | Staff Officer 3rd Class | 1 May 1919 |
| Fg Off | W G E Hayman | Staff Officer 3rd Class | 17 Aug 1918 |
| Fg Off | R V Bramwell-Davis | Staff Officer 3rd Class | 1 Sep 1919 |
| Directorate of Personnel | |||
| R-Adm | Cecil F Lambert | Director | 13 Feb 1919 |
| Gp Capt | Deputy Director, CMG, AM; later MRAF | 1 Aug 1919 | |
| Wg Cdr | G T Brierley | Staff Officer 1st Class, DSO | 1 Apr 1918 |
| Sqn Ldr | W J Ryan | Staff Officer 1st Class, OBE | 6 Dec 1918 |
| Sqn Ldr | A H S Steele-Perkins | Staff Officer 2nd Class, OBE | 1 May 1919 |
| Sqn Ldr | Staff Officer 2nd Class; later AVM | 1 Apr 1918 | |
| Sqn Ldr | H E Rudkin | Staff Officer 2nd Class, OBE | 26 Jun 1918 |
| Sqn Ldr | J H Lidderdale | Staff Officer 2nd Class | 1 Sep 1919 |
| Sqn Ldr | H L Jackson | Staff Officer 2nd Class | 13 Feb 1919 |
| Sqn Ldr | F W Trott | Staff Officer 2nd Class, MC | 1Apr 1918 |
| Flt Lt | F G Stammers | Staff Officer 2nd Class | 1 Jun 1919 |
| Sqn Ldr | J D Smith | Staff Officer 2nd Class | 1 May 1919 |
| Hon Sqn Ldr (Flt Lt) | E J Sayer | Staff Officer 3rd Class | 7 Oct 1918 |
| Flt Lt | C G Murray | Staff Officer 3rd Class | 1 May 1919 |
| Flt Lt | S Henderson | Staff Officer 3rd Class | 31 May 1919 |
| Fg Off | E N D Worsley | Staff Officer 3rd Class | 1 Aug 1919 |
| Fg Off | J B Sharples | Staff Officer 3rd Class, MBE | 1 Feb 1919 |
| Fg Off | H G Stuart | Staff Officer 3rd Class | 10 Nov 1918 |
| Plt Off | D B Gunn | Staff Officer 3rd Class | 1 May 1919 |
| Plt Off | H Dawes | Staff Officer 3rd Class | 4 Oct 1918 |
| Plt Off | H Baker | Staff Officer 3rd Class | 1Aug 1919 |
| Fg Off | A W Symington | Staff Officer 4th Class | 1 May 1919 |
| Fg Off | E N T Edwardes | Staff Officer 4th Class | 1 May 1919 |
|
Directorate of Equipment |
|||
| A/Cdre | Director, CB, CMG, DSO | 27 Feb 1919 | |
| Wg Cdr | Deputy Director (Equipment), CB, CBE, DSO; later ACM | 1 May 1919 | |
| Wg Cdr | T E St C Daniell | Staff Officer 1st Class, OBE, MC | 1 May 1919 |
| Sqn Ldr | George Laing | Staff Officer 1st Class; later AVM | 1 May 1919 |
| Flt Lt | H Cumming | Staff Officer 1st Class, OBE | 1 May 1919 |
| Sqn Ldr | F C Williams | Staff Officer 2nd Class, OBE | 19 Feb 1919 |
| Sqn Ldr | O H Powell | Staff Officer 2nd Class | 1 May 1919 |
| Flt Lt | Staff Officer 2nd Class, OBE; later A/Cdre | 1 Apr 1918 | |
| Flt Lt | D W Wilson | Staff Officer 2nd Class | 1 May 1919 |
| Flt Lt | P Adams | Staff Officer 2nd Class, OBE | 1 Apr 1918 |
| Flt Lt | Staff Officer 2nd Class; later A/Cdre | 1 Oct 1918 | |
| Flt Lt | L J Killmayer | Staff Officer 2nd Class | 13 Mar 1919 |
| Flt Lt | C F Rasmusen | Staff Officer 2nd Class, OBE | 9 Oct 1919 |
| Flt Lt | Staff Officer 3rd Class; | 1 Aug 1919 | |
| Fg Off | G W Longstaff | Staff Officer 2nd Class | 1 May 1919 |
| Flt Lt | Staff Officer 3rd Class; later A/Cdre | 1 May 1919 | |
| Flt Lt | C Rayner | Staff Officer 3rd Class | 1 May 1919 |
| Flt Lt | N R Fuller | Staff Officer 3rd Class | 1 May 1919 |
| Flt Lt | W A Lawrence | Staff Officer 3rd Class | 1 Apr 1918 |
| Flt Lt | A D Newbury | Staff Officer 3rd Class | 1 May 1919 |
| Flt Lt | F J Hooper | Staff Officer 3rd Class | 1 Apr 1918 |
| Fg Off | W D Miller | Staff Officer 3rd Class | 25 Sep 1918 |
| Fg Off | H F Walker | Staff Officer 3rd Class | 1 May 1919 |
| Fg Off | David Smith | Staff Officer 3rd Class | 1 Apr 1918 |
| Fg Off | F E Hobley | Staff Officer 3rd Class | 1 May 1919 |
| Fg Off | C H Masters | Staff Officer 3rd Class | 1 May 1919 |
| Hon Fg Off (Plt Off) | R V J S Hogan | Staff Officer 3rd Class | 13 Feb 1919 |
| Fg Off | T H Evans | Staff Officer 3rd Class | 1 May 1919 |
| Fg Off | A Holmes | Staff Officer 3rd Class | 18 Nov 1918 |
| Hon Fg Off (Plt Off) | W E Harper | Staff Officer 3rd Class, MC | 1May 1919 |
| Hon Fg Off (Plt Off) | R H Smyth | Staff Officer 3rd Class | 5 Jun 1918 |
| Plt Off | C Y Mitchell | Staff Officer 3rd Class | 1 Aug 1919 |
| Fg Off | C A Longhurst | Staff Officer 3rd Class | 3 Sep 1918 |
| Fg Off | J G Spencer | Staff Officer 4th Class | 1 May 1919 |
| Fg Off | E H Eldridge | Staff Officer 4th Class | 20 Aug 1919 |
| Fg Off | J T Vernon | Staff Officer 4th Class | 1 May 1919 |
| Fg Off | A H Comfort | Staff Officer 4th Class | 1 May 1919 |
| Fg Off | C H Boreham | Staff Officer 4th Class | 1 May 1919 |
| Plt Off | D W Dean | Staff Officer 4th Class | 1 May 1919 |
| Plt Off | James Hobbs | Staff Officer 4th Class | 1 May 1919 |
| Fg Off | L T Sanderson | Staff Officer 4th Class | 1 May 1919 |
| Plt Off | A O M Limb | Staff Officer 4th Class | 30 Oct 1918 |
| Gp Capt | Deputy Director (Quartermaster Services), CMG, DSO, MVO; later AVM | 1 Jul 1919 | |
| Wg Cdr | A Sykes | Staff Officer 1st Class, OBE | 15 Apr 1918 |
| Sqn Ldr | T O Lyons | Staff Officer 1st Class, OBE | 1 Apr 1918 |
| Sqn Ldr | A L C Neame | Staff Officer 1st Class | 1 May 1919 |
| Flt Lt | Rudell W Thomas | Staff Officer 1st Class | 1 May 1919 |
| Flt Lt | L P Ball | Staff Officer 1st Class | 1 May 1919 |
| Flt Lt | W G P Young | Staff Officer 2nd Class, OBE | 28 Dec 1918 |
| Flt Lt | L Auker | Staff Officer 2nd Class, OBE | 14 May 1919 |
| Flt Lt | C Mason | Staff Officer 2nd Class | 1 May 1919 |
| Flt Lt | G E Stagg | Staff Officer 2nd Class, MBE | 1 Apr 1918 |
| Flt Lt | D McBirney | Staff Officer 2nd Class | 1 Apr 1918 |
| Flt Lt | W H G Maton | Staff Officer 2nd Class, MBE | 1 May 1919 |
| Act Flt Lt (Fg Off) | W J C Kendall | Staff Officer 2nd Class, MC | 11 Feb 1919 |
| Hon Flt Lt (Fg Off) | H W Clarke | Staff Officer 2nd Class | 1 Jul 1919 |
| Flt Lt | W R Baldwin-Wiseman | Staff Officer 3rd Class | 18 Nov 1918 |
| Fg Off | N Robertson | Staff Officer 3rd Class | |
| Fg Off | J A W Bourne | Staff Officer 3rd Class | 18 Feb 1919 |
| Fg Off | H J Birtles | Staff Officer 3rd Class | 1 May 1919 |
| Fg Off | H E Burrell | Staff Officer 3rd Class | 24 Mar 1919 |
| Fg Off | F J Cooke | Staff Officer 3rd Class | 1 Jul 1919 |
| Fg Off | J M Bell | Staff Officer 3rd Class | 11 Dec 1918 |
| Plt Off | Staff Officer 3rd Class; later A/Cdre | 1 May 1919 | |
| Fg Off | G F Law | Staff Officer 3rd Class | 8 Jan 1919 |
| Fg Off | H P Bridges | Staff Officer 3rd Class | 1 May 1919 |
| Plt Off | A J Somers | Staff Officer 3rd Class | 1 May 1919 |
| Plt Off | R Wight | Staff Officer 3rd Class | 14 Feb 1919 |
| Hon Flt Lt (Plt Off) | D R Thomas | Staff Officer 3rd Class | 1 May 1919 |
| Plt Off | W J Bray | Staff Officer 3rd Class | 1 May 1919 |
| Plt Off | A T Cooper | Staff Officer 3rd Class | 1 May 1919 |
|
Directorate of Works and Buildings |
|||
| Maj-Gen | Sir Andrew M Stuart | Director of Works and Buildings, KCMG, CB | |
| Act Sqn Ldr (Flt Lt) | R A Laws | Personal Assistant | |
| Director of Air Construction Service | |||
| Act Gp Capt (Wg Cdr) | T D Mackie | Director, CMG, OBE | 1 Apr 1918 |
| Act Wg Cdr (Sqn Ldr) | S B F Carter | Assistant, OBE | 1 Apr 1918 |
| Act Sqn Ldr (Flt Lt) | D Goad | Staff Officer 2nd Class | 1 Apr 1918 |
| Act Sqn Ldr (Flt Lt) | J R Harland | Staff Officer 2nd Class | 1 Apr 1918 |
| Act Sqn Ldr (Flt Lt) | E F W Cherry | Staff Officer 2nd Class | 1 Apr 1918 |
| Flt Lt | C F Pallott | Staff Officer 3rd Class | 1 May 1918 |
| Plt Off | A H Dawson | Staff Officer 3rd Class | 1 Apr 1918 |
| Plt Off | H G Brown | Staff Officer 4th Class | 1 Apr 1918 |
| Plt Off | W J Ryder | Staff Officer 4th Class | 1 Apr 1918 |
| Director of Inland Works | |||
| Act Gp Capt (Wg Cdr) | B H O Armstrong | Director, CMG | 1 Apr 1918 |
| Act Wg Cdr (Flt Lt) | G W Parkinson | Assistant Director, Staff Officer 1st Class, MC | 1 Apr 1918 |
| Sqn Ldr | A Struben | Staff Officer 1st Class, OBE | 1 Apr 1918 |
| Flt Lt | H T Humfress | Staff Officer 2nd Class | 1 Apr 1918 |
| Fg Off | J G N Clift | Staff Officer 3rd Class | 2 Sep 1918 |
| Director of Inland Construction | |||
| Mr | Mr W T Hanman | Director | |
| Act Wg Cdr (Flt Lt) | F Cookson | Assistant Director | 1 Apr 1918 |
| Mr | R D Waters | Assistant Director, OBE | |
| Flt Lt | G F Evans | Staff Officer 2nd Class | 1 Apr 1918 |
| Flt Lt | J B Walker | Staff Officer 3rd Class | 1 Apr 1918 |
| Director of Marine Works | |||
| Mr | H E Oakley | Acting Director | |
| Mr | R F M Pearson | Acting Assistant Director | |
| Wg Cdr | R W Hogarth | Staff Officer 2nd Class | 1 Apr 1918 |
| Flt Lt | G G Shepherd | Staff Officer 3rd Class | 1 Apr 1918 |
| Flt Lt | J E A Greatorex | Staff Officer 3rd Class | 1 Apr 1918 |
| Mr | H A Lewis Dale | Acting Superintending Civil Engineer | |
| Chief Electrical Engineer | |||
| Act Wg Cdr (Sqn Ldr) | J D K Restler | Chief Electrical Engineer | 1 Apr 1918 |
| Act Sqn Ldr (Fg Off) | H S Watson | Staff Officer 2nd Class | 1 Apr 1918 |
| Flt Lt | J W Griggs | Staff Officer 2nd Class | 1 Apr 1918 |
| Flt Lt | E C St John | Staff Officer 2nd Class | 9 Apr 1918 |
| Flt Lt | W H Clegg | Staff Officer 3rd Class | 1 Apr 1918 |
| Flt Lt | W P Durtnall | Staff Officer 3rd Class | 1 Apr 1918 |
| Fg Off | H Booker | Staff Officer 4th Class, MBE | 1 Apr 1918 |
| Plt Off | D J Walker | Staff Officer 4th Class | 8 Apr 1918 |
| Plt Off | A B Turner | Staff Officer 4th Class | 1 Apr 1918 |
| Plt Off | W S Sholl | Staff Officer 4th Class | 21 Jun 1918 |
| Plt Off | M B Baker | Staff Officer 4th Class | 5 Apr 1918 |
| Plt Off | A E Hale | Staff Officer 4th Class | 10 Jun 1918 |
| Plt Off | H E Crowcroft | Staff Officer 4th Class | 10 Jun 1918 |
| Plt Off | E B Roscoe | Staff Officer 4th Class | 10 Jul 1918 |
| Plt Off | T Mitchell | Staff Officer 4th Class | 7 Sep 1918 |
| Plt Off | L B Hobgen | Staff Officer 4th Class | 6 Nov 1918 |
| Plt Off | C Finnis | Staff Officer 4th Class | 1 Apr 1918 |
| Plt Off | P E Stubbs | Staff Officer 4th Class | 1 Apr 1918 |
| Chief Accountant | |||
| Mr | R O Weston | Chief Accountant | |
|
Department of the Secretary of the Inspector General of the RAF |
|||
| AVM | Sir Geoffrey M Paine | Inspector-General of the RAF, KCB, MVO | 22 Aug 1918 |
| A/Cdre | Deputy Director, CMG, CBE, DSO | 14 Apr 1919 | |
| Wg Cdr | K G Brooke | Staff Officer 1st Class, CMG | 8 Oct 1919 |
| Flt Lt | O H Frost | Staff Officer 2nd Class, MBE, MC | 1 May 1919 |
| Fg Off | Hon M H R Knatchbull-Hugessen | Staff Officer 3rd Class | 14 Apr 1919 |
|
Department of the Controller-General of Civil Aviation |
|||
| Maj-Gen | Frederick H Sykes | Controller-General of Civil Aviation, CMG; later AVM | |
| Maj | R D Waterhouse | Private Sceretary, CMG | |
| Maj-Gen | Ernest D Swinton | Controller of Information, CB, DSO | |
| Gp Capt | Lyster F Blandy later A/Cdre | Controller of Communications, DSO | 1 May 1919 |
|
The remainder of this department cannot be confirmed at the moment |
|||
|
Department of the Director-General of Supply and Research |
|||
|
This department was undergoing re-constitution |
|||
Source - October 1919 Air Force List

It is not possible to show the Civil Departments at present
| Air Council | ||
| Rank | Name | Notes |
| The Rt Hon Winston S Churchill | Secretary of State for Air, President of the Air Council, MP | |
| Maj-Gen | The Rt Hon J E B Seely | Under-Secretary of State for Air, Vice President of the Air Council, CB, CMG, DSO, MP |
| The Rt Hon The Marquess of Londonderry | Finance Member of the Council, MVO | |
| AM | Sir Hugh M Trenchard | Chief of the Air Staff, KCB, DSO; later MRAF |
| Maj-Gen | Sir Frederick H Sykes | Controller-General of Civil Aviation, KCB, CMG; later AVM |
| AVM | Director-General of Supply and Research, CB, CMG; later MRAF | |
| Sir James Stevenson | Additional Member, Bart | |
| Wg Cdr | W Alexander | Additional Member, CMG, DSO |
| Sir W A Robinson | Secretary, KCB, CBE | |
| Rank | Name | Notes | Date |
|
Department of the Chief of the Air Staff |
|||
| AM | Sir Hugh M Trenchard | Chief of the Air Staff, KCB, DSO; later MRAF | 31 Mar 1919 |
| Capt | T B Marson | Private Secretary, MBE | |
| Sqn Ldr | F K Haskins | Staff Officer 1st Class, DSC | 26 May 1919 |
| Directorate of Operation and Intelligence | |||
| A/Cdre | Director, CMG CBE; later ACM | 8 Sep 1919 | |
| Wg Cdr | Staff Officer 1st Class, CMG, DSO, OBE; later A/Cdre | 1 Aug 1919 | |
| Sqn Ldr |
A H W E Wynn |
Staff Officer 1st Class, OBE | 18 Oct 1918 |
| Sqn Ldr | Staff Officer 2nd Class, DSO, MC; later AM | 1 May 1919 | |
| Sqn Ldr | A R Boyle | Staff Officer 2nd Class | 10 Jan 1919 |
| Flt Lt | D S K Crosbie | Staff Officer 2nd Class, OBE | 27 Aug 1919 |
| Flt Lt | Richard B Maycock | Staff Officer 2nd Class, OBE; later A/Cdre | 1 May 1919 |
| Flt Lt | P G N Ommanney | Staff Officer 2nd Class | 23 Oct 1919 |
| Flt Lt | S Nixon | Staff Officer 2nd Class | 1 May 1919 |
| Flt Lt |
G J C Maxwell |
Staff Officer 3rd Class | 29 Aug 1919 |
| Flt Lt |
F H Halsted |
Staff Officer 3rd Class, DSC | 15 Sep 1919 |
| Flt Lt | Staff Officer 3rd Class, DSC; later AVM | 8 Sep 1919 | |
| Fg Off |
R Gambier-Parry |
Staff Officer 3rd Class | 1 May 1919 |
| Fg Off |
A Rowan |
Staff Officer 3rd Class | 1 May 1919 |
| Directorate of Training and Organisation | |||
| A/Cdre | Philip W Game | Director, CB, DSO; later AVM | 8 Mar 1919 |
| Gp Capt | Deputy Director of Training, CMG, DSO, MC; later ACM | 1 Jun 1919 | |
| Wg Cdr | I Curtis | Staff Officer 1st Class | 1 May 1919 |
| Wg Cdr | Staff Officer 1st Class, CMG, MC; later ACM | 18 Jul 1919 | |
| Sqn Ldr | E G H Clarke | Staff Officer 2nd Class, MC | 1 May 1919 |
| Sqn Ldr | E J Hodsoll | Staff Officer 2nd Class | 1 Jul 1919 |
| Sqn Ldr | Staff Officer 2nd Class, DSO, OBE, MC; later AM | 31 Jul 1819 | |
| Flt Lt | B H Sisson | Staff Officer 2nd Class | 1 May 1919 |
| Sqn Ldr | J E Speranza | Staff Officer 3rd Class | 1 May 1919 |
| Flt Lt | C S Morice | Staff Officer 3rd Class, MC | 1 May 1919 |
| Flt Lt | L A K Butt | Staff Officer 3rd Class | 1 Sep 1919 |
| Flt Lt | S Brew | Staff Officer 3rd Class | 26 May 1919 |
| Flt Lt | V A Watson | Staff Officer 3rd Class | 1 Jul 1919 |
| Gp Capt | Deputy Director of Organisation, OBE; later A/Cdre | 8 Jun 1919 | |
| Sqn Ldr | A C Winter | Staff Officer 1st Class, OBE | 1 Jul 1919 |
| Sqn Ldr | G I Watney | Staff Officer 1st Class | 1 May 1919 |
| Flt Lt | W Hodgson | Staff Officer 2nd Class, OBE | 16 Jul 1918 |
| Flt Lt | W E Aylwin | Staff Officer 2nd Class, OBE | 1 Apr 1918 |
| Flt Lt | Staff Officer 2nd Class; later A/Cdre | 1 May 1919 | |
| Flt Lt | V R Gibbs | Staff Officer 3rd Class, DSC | 26 May 1919 |
| Flt Lt | W T S Williams | Staff Officer 3rd Class, DSC | 1 Apr 1918 |
| Fg Off | W G E Hayman | Staff Officer 3rd Class | 17 Aug 1918 |
| Fg Off | R V Bramwell-Davis | Staff Officer 3rd Class | 1 Sep 1919 |
| Flt Lt | J M Bell | Staff Officer 3rd Class | 11 Dec 1919 |
| Directorate of Personnel | |||
| R-Adm | Cecil F Lambert | Director | 13 Feb 1919 |
| Gp Capt | Deputy Director, CMG, AM; later MRAF | 1 Aug 1919 | |
| Wg Cdr | G T Brierley | Staff Officer 1st Class, DSO | 1 Apr 1918 |
| Sqn Ldr | W J Ryan | Staff Officer 1st Class, OBE | 6 Dec 1918 |
| Sqn Ldr | A H S Steele-Perkins | Staff Officer 2nd Class, OBE | 1 May 1919 |
| Sqn Ldr | Staff Officer 2nd Class, OBE; later AVM | 1 Apr 1918 | |
| Sqn Ldr | H E Rudkin | Staff Officer 2nd Class, OBE | 26 Jun 1918 |
| Sqn Ldr | J H Lidderdale | Staff Officer 2nd Class | 1 Sep 1919 |
| Sqn Ldr | H L Jackson | Staff Officer 2nd Class | 13 Feb 1919 |
| Sqn Ldr | F W Trott | Staff Officer 2nd Class, MC | 1Apr 1918 |
| Flt Lt | F G Stammers | Staff Officer 2nd Class | 1 Jun 1919 |
| Sqn Ldr | J D Smith | Staff Officer 2nd Class | 1 May 1919 |
| Hon Sqn Ldr (Flt Lt) | E J Sayer | Staff Officer 3rd Class | 7 Oct 1918 |
| Flt Lt | C G Murray | Staff Officer 3rd Class | 1 May 1919 |
| Flt Lt | S Henderson | Staff Officer 3rd Class | 31 May 1919 |
| Fg Off | E N D Worsley | Staff Officer 3rd Class | 1 Aug 1919 |
| Fg Off | Staff Officer 3rd Class, later AVM | 26 Sep 1919 | |
| Fg Off | H G Stuart | Staff Officer 3rd Class | 10 Nov 1918 |
| Plt Off | D B Gunn | Staff Officer 3rd Class | 1 May 1919 |
| Plt Off | H Dawes | Staff Officer 3rd Class | 4 Oct 1918 |
| Plt Off | H Baker | Staff Officer 3rd Class | 1Aug 1919 |
| Fg Off | A W Symington | Staff Officer 4th Class | 1 May 1919 |
| Fg Off | E N T Edwardes | Staff Officer 4th Class | 1 May 1919 |
|
Directorate of Equipment |
|||
| A/Cdre | Director, CB, CMG, DSO | 27 Feb 1919 | |
| Gp Capt | Deputy Director (Quartermaster Services), CMG, DSO, MVO; later AVM | 1 Jul 1919 | |
| Wg Cdr | Deputy Director (Equipment), CB, CBE, DSO; later ACM | 1 May 1919 | |
| Wg Cdr | A Sykes | Staff Officer 1st Class, OBE | 15 Apr 1918 |
| Sqn Ldr | George Laing | Staff Officer 1st Class; later AVM | 1 May 1919 |
| Sqn Ldr | T O Lyons | Staff Officer 1st Class, OBE | 1 Apr 1918 |
| Sqn Ldr | A L C Neame | Staff Officer 1st Class | 1 May 1919 |
| Flt Lt | Rudell W Thomas | Staff Officer 1st Class | 1 May 1919 |
| Flt Lt | L P Ball | Staff Officer 1st Class | 1 May 1919 |
| Sqn Ldr | F C Williams | Staff Officer 2nd Class, OBE | 19 Feb 1919 |
| Flt Lt | W G P Young | Staff Officer 2nd Class, OBE | 28 Dec 1918 |
| Flt Lt | G E Stagg | Staff Officer 2nd Class, MBE | 1 Apr 1918 |
| Flt Lt | Staff Officer 2nd Class, OBE; later A/Cdre | 1 Apr 1918 | |
| Flt Lt | D McBirney | Staff Officer 2nd Class | 1 Apr 1918 |
| Flt Lt | D W Wilson | Staff Officer 2nd Class | 1 May 1919 |
| Flt Lt | P Adams | Staff Officer 2nd Class, OBE | 1 Apr 1918 |
| Flt Lt | Staff Officer 2nd Class; later A/Cdre | 1 Oct 1918 | |
| Flt Lt | L J Killmayer | Staff Officer 2nd Class | 13 Mar 1919 |
| Flt Lt | C F Rasmusen | Staff Officer 2nd Class, OBE | 9 Oct 1919 |
| Flt Lt | W H G Maton | Staff Officer 2nd Class, MBE | 1 May 1919 |
| Fg Off | G W Longstaff | Staff Officer 2nd Class | 1 May 1919 |
| Flt Lt | Staff Officer 2nd Class; | 1 Aug 1919 | |
| Hon Flt Lt (Fg Off) | H W Clarke | Staff Officer 2nd Class | 1 Jul 1919 |
| Flt Lt | W R Baldwin-Wiseman | Staff Officer 3rd Class | 18 Nov 1918 |
| Flt Lt | Staff Officer 3rd Class; later A/Cdre | 1 May 1919 | |
| Flt Lt | N R Fuller | Staff Officer 3rd Class | 1 May 1919 |
| Flt Lt | W A Lawrence | Staff Officer 3rd Class | 1 Apr 1918 |
| Flt Lt | A D Newbury | Staff Officer 3rd Class | 1 May 1919 |
| Flt Lt | F J Hooper | Staff Officer 3rd Class | 1 Apr 1918 |
| Fg Off | N Robertson | Staff Officer 3rd Class | |
| Fg Off | W D Miller | Staff Officer 3rd Class | 25 Sep 1918 |
| Fg Off | H F Walker | Staff Officer 3rd Class | 1 May 1919 |
| Fg Off | H E Burrell | Staff Officer 3rd Class | 24 Mar 1919 |
| Fg Off | David Smith | Staff Officer 3rd Class | 1 Apr 1918 |
| Fg Off | C H Masters | Staff Officer 3rd Class | 1 May 1919 |
| Fg Off | R V J S Hogan | Staff Officer 3rd Class | 13 Feb 1919 |
| Fg Off | T H Evans | Staff Officer 3rd Class | 1 May 1919 |
| Plt Off | Staff Officer 3rd Class; later A/Cdre | 1 May 1919 | |
| Fg Off | G F Law | Staff Officer 3rd Class | 8 Jan 1919 |
| Fg Off | A Holmes | Staff Officer 3rd Class | 18 Nov 1918 |
| Fg Off | H P Bridges | Staff Officer 3rd Class | 1 May 1919 |
| Fg Off | C A Longhurst | Staff Officer 3rd Class | 3 Sep 1918 |
| Fg Off | A T Cooper | Staff Officer 3rd Class | 1 May 1919 |
| Hon Fg Off (Plt Off) | W E Harper | Staff Officer 3rd Class, MC | 1May 1919 |
| Hon Fg Off (Plt Off) | R H Smyth | Staff Officer 3rd Class | 5 Jun 1918 |
| Fg Off | A J Somers | Staff Officer 3rd Class | 1 May 1919 |
| Plt Off | R Wight | Staff Officer 3rd Class | 14 Feb 1919 |
| Fg Off | W J Bray | Staff Officer 3rd Class | 1 May 1919 |
| Plt Off | C Y Mitchell | Staff Officer 3rd Class | 1 Aug 1919 |
| Fg Off | J T Vernon | Staff Officer 4th Class | 1 May 1919 |
| Fg Off | A H Comfort | Staff Officer 4th Class | 1 May 1919 |
| Fg Off | C H Boreham | Staff Officer 4th Class | 1 May 1919 |
| Plt Off | D W Dean | Staff Officer 4th Class | 1 May 1919 |
| Plt Off | James Hobbs | Staff Officer 4th Class | 1 May 1919 |
| Plt Off | A O M Limb | Staff Officer 4th Class | 30 Oct 1918 |
|
Directorate of Medical Services |
|||
| Act A/Cdre | M H G Fell | Director | 1 May 1919 |
| Wg Cdr | H Cooper | Deputy Director, Staff Officer 1st Class, DSO | 6 Sep 1919 |
| Act Wg Cdr (Flt Lt) | J McIntyre | Staff Officer 1st Class, MC | 7 Nov 1918 |
| Act Sqn Ldr | H A Treadgold | Staff Officer 2nd Class | 6 Sep 1919 |
|
Directorate of Works and Buildings |
|||
| Maj-Gen | Sir Andrew M Stuart | Director of Works and Buildings, KCMG, CB | |
| Act Sqn Ldr (Flt Lt) | R A Laws | Personal Assistant | |
| Director of Air Construction Service | |||
| Act Gp Capt (Wg Cdr) | T D Mackie | Director, CMG, OBE | 1 Apr 1918 |
| Act Wg Cdr (Sqn Ldr) | S B F Carter | Assistant, OBE | 1 Apr 1918 |
| Act Sqn Ldr (Flt Lt) | D Goad | Staff Officer 2nd Class | 1 Apr 1918 |
| Act Sqn Ldr (Flt Lt) | J R Harland | Staff Officer 2nd Class | 1 Apr 1918 |
| Fg Off | T Kerr-Jones | Staff Officer 3rd Class | 29 Sep 1919 |
| Plt Off | A H Dawson | Staff Officer 3rd Class | 1 Apr 1918 |
| Plt Off | H G Brown | Staff Officer 4th Class | 1 Apr 1918 |
| Plt Off | W J Ryder | Staff Officer 4th Class | 1 Apr 1918 |
| Director of Inland Works | |||
| Act Gp Capt (Wg Cdr) | B H O Armstrong | Director, CMG | 1 Apr 1918 |
| Act Wg Cdr (Flt Lt) | G W Parkinson | Assistant Director, Staff Officer 1st Class, MC | 1 Apr 1918 |
| Sqn Ldr | A Struben | Staff Officer 1st Class, OBE | 1 Apr 1918 |
| Flt Lt | H T Humfress | Staff Officer 2nd Class | 1 Apr 1918 |
| Director of Inland Construction | |||
| Act Wg Cdr (Flt Lt) | F Cookson | Assistant Director | 1 Apr 1918 |
| Mr | R D Waters | Assistant Director, OBE | |
| Flt Lt | G F Evans | Staff Officer 2nd Class | 1 Apr 1918 |
| Flt Lt | J B Walker | Staff Officer 3rd Class | 1 Apr 1918 |
| Director of Marine Works | |||
| Mr | H E Oakley | Acting Director | |
| Mr | R F M Pearson | Acting Assistant Director | |
| Wg Cdr | R W Hogarth | Staff Officer 2nd Class | 1 Apr 1918 |
| Flt Lt | G G Shepherd | Staff Officer 3rd Class, OBE | 1 Apr 1918 |
| Mr | H A Lewis Dale | Acting Superintending Civil Engineer | |
| Chief Electrical Engineer | |||
| Act Wg Cdr (Sqn Ldr) | J D K Restler | Chief Electrical Engineer | 1 Apr 1918 |
| Act Sqn Ldr (Fg Off) | H S Watson | Staff Officer 2nd Class | 1 Apr 1918 |
| Flt Lt | J W Griggs | Staff Officer 2nd Class | 1 Apr 1918 |
| Flt Lt | E C St John | Staff Officer 2nd Class | 9 Apr 1918 |
| Flt Lt | W H Clegg | Staff Officer 3rd Class | 1 Apr 1918 |
| Flt Lt | W P Durtnall | Staff Officer 3rd Class | 1 Apr 1918 |
| Fg Off | H Booker | Staff Officer 4th Class, MBE | 1 Apr 1918 |
| Plt Off | D J Walker | Staff Officer 4th Class | 8 Apr 1918 |
| Plt Off | A E Hale | Staff Officer 4th Class | 10 Jun 1918 |
| Plt Off | H E Crowcroft | Staff Officer 4th Class | 10 Jun 1918 |
| Plt Off | E B Roscoe | Staff Officer 4th Class | 10 Jul 1918 |
| Plt Off | T Mitchell | Staff Officer 4th Class | 7 Sep 1918 |
| Plt Off | L B Hobgen | Staff Officer 4th Class | 6 Nov 1918 |
| Plt Off | C Finnis | Staff Officer 4th Class | 1 Apr 1918 |
| Chief Accountant | |||
| Mr | R O Weston | Chief Accountant | |
|
Department of the Secretary of the Inspector General of the RAF |
|||
| AVM | Sir Geoffrey M Paine | Inspector-General of the RAF, KCB, MVO | 22 Aug 1918 |
| A/Cdre | Deputy Director, CMG, CBE, DSO | 14 Apr 1919 | |
| Wg Cdr | K G Brooke | Staff Officer 1st Class, CMG | 8 Oct 1919 |
| Flt Lt | O H Frost | Staff Officer 2nd Class, MBE, MC | 1 May 1919 |
| Fg Off | Hon M H R Knatchbull-Hugessen | Staff Officer 3rd Class | 14 Apr 1919 |
|
Department of the Controller-General of Civil Aviation |
|||
| Maj-Gen | Sir Frederick H Sykes | Controller-General of Civil Aviation, GBE, KCB, CMG; later AVM | |
| Maj | R D Waterhouse | Private Secretary, CMG | |
| Maj-Gen | Ernest D Swinton | Controller of Information, CB, DSO | |
| Gp Capt | Lyster F Blandy | Controller of Communications, DSO; later A/Cdre | 1 May 1919 |
| Wg Cdr | W D Beatty | Acting Controller of Aerodromes and Licensing, CBE, AFC | |
| Sir Napier Shaw | Controller of Meteorology, LLD, ScD, FRS | ||
| Lt Col | W O Raikes | Senior Assistant, OBE | |
| Mr | G B Cockburn | Senior Assistant | |
| Fg Off | C P Robertson | Senior Assistant | |
| Lt Col | F C Shelmerdine | Senior Assistant, OBE | |
| Maj | O G G Villiers | Senior Assistant, DSO | |
| Sqn Ldr | W R Bernard | Junior Assistant | |
| Lt | C H Biddlecombe | Junior Assistant | |
| Maj | W J C Brown | Junior Assistant | |
| Capt | F A Cobb | Junior Assistant | |
| Fg Off | C C Hicks | Junior Assistant | |
| Capt | J E Morris | Junior Assistant | |
| Lt | J M Pearson | Junior Assistant | |
| Maj | W G T Pope | Junior Assistant | |
| Flt Lt | A F R P H Somerset-Leeke | Acting Junior Assistant | |
| Mr | D C Telford | Junior Assistant | |
| Capt | C A Watson-Taylor | Junior Assistant | |
| Capt | G B Williams | Junior Assistant | |
| Sqn Ldr | B H N H Hamilton | RAF Communications | |
| Flt Lt | R A Courtney | RAF Communications | |
| Fg Off | W H Osman | RAF Communications | |
| Fg Off | F A Holmes | RAF Communications | |
|
Department of the Director-General of Supply and Research |
|||
|
This department was undergoing re-constitution |
|||
Source -November 1919 Air Force List
For Organisational Chart - see November
| Air Council | ||
| Rank | Name | Notes |
| The Rt Hon Winston S Churchill | Secretary of State for Air, President of the Air Council, MP | |
| Vacant | Under-Secretary of State for Air, Vice President of the Air Council | |
| The Rt Hon The Marquess of Londonderry | Finance Member of the Council, MVO | |
| AM | Sir Hugh M Trenchard | Chief of the Air Staff, KCB, DSO; later MRAF |
| Maj-Gen | Sir Frederick H Sykes | Controller-General of Civil Aviation, KCB, CMG; later AVM |
| AVM | Director-General of Supply and Research, CB, CMG; later MRAF | |
| Sir James Stevenson | Additional Member, Bart | |
| Wg Cdr | W Alexander | Additional Member, CMG, DSO |
| Sir W A Robinson | Secretary, KCB, CBE | |
| Rank | Name | Notes | Date |
|
Department of the Chief of the Air Staff |
|||
| AM | Sir Hugh M Trenchard | Chief of the Air Staff, KCB, DSO; later MRAF | 31 Mar 1919 |
| Capt | T B Marson | Private Secretary, MBE | |
| Sqn Ldr | F K Haskins | Staff Officer 1st Class, DSC | 26 May 1919 |
| Directorate of Operation and Intelligence | |||
| A/Cdre | Director, CMG CBE; later ACM | 8 Sep 1919 | |
| Wg Cdr | Staff Officer 1st Class, CMG, DSO, OBE; later A/Cdre | 1 Aug 1919 | |
| Sqn Ldr |
A H W E Wynn |
Staff Officer 1st Class, OBE | 18 Oct 1918 |
| Sqn Ldr | Staff Officer 2nd Class, DSO, MC; later AM | 1 May 1919 | |
| Sqn Ldr | A R Boyle | Staff Officer 2nd Class | 10 Jan 1919 |
| Flt Lt | D S K Crosbie | Staff Officer 2nd Class, OBE | 27 Aug 1919 |
| Flt Lt | Richard B Maycock | Staff Officer 2nd Class, OBE; later A/Cdre | 1 May 1919 |
| Flt Lt | P G N Ommanney | Staff Officer 2nd Class | 23 Oct 1919 |
| Flt Lt | S Nixon | Staff Officer 2nd Class | 1 May 1919 |
| Flt Lt |
G J C Maxwell |
Staff Officer 3rd Class | 29 Aug 1919 |
| Flt Lt | Staff Officer 3rd Class, DSC; later AVM | 8 Sep 1919 | |
| Fg Off |
R Gambier-Parry |
Staff Officer 3rd Class | 1 May 1919 |
| Fg Off |
A Rowan |
Staff Officer 3rd Class | 1 May 1919 |
| Directorate of Training and Organisation | |||
| A/Cdre | Philip W Game | Director, CB, DSO; later AVM | 8 Mar 1919 |
| Gp Capt | Deputy Director of Training, CMG, DSO, MC; later ACM | 1 Jun 1919 | |
| Wg Cdr | I Curtis | Staff Officer 1st Class | 1 May 1919 |
| Wg Cdr | Staff Officer 1st Class, CMG, MC; later ACM | 18 Jul 1919 | |
| Sqn Ldr | E G H Clarke | Staff Officer 2nd Class, MC | 1 May 1919 |
| Sqn Ldr | E J Hodsoll | Staff Officer 2nd Class | 1 Jul 1919 |
| Sqn Ldr | Staff Officer 2nd Class, DSO, OBE, MC; later AM | 31 Jul 1819 | |
| Flt Lt | B H Sisson | Staff Officer 2nd Class | 1 May 1919 |
| Sqn Ldr | J E Speranza | Staff Officer 3rd Class | 1 May 1919 |
| Flt Lt | C S Morice | Staff Officer 3rd Class, MC | 1 May 1919 |
| Flt Lt | S Brew | Staff Officer 3rd Class | 26 May 1919 |
| Flt Lt | V A Watson | Staff Officer 3rd Class | 1 Jul 1919 |
| Fg Off | H C Pyper | Staff Officer 3rd Class | 29 Oct 1919 |
| Gp Capt | Deputy Director of Organisation, OBE; later A/Cdre | 8 Jun 1919 | |
| Sqn Ldr | A C Winter | Staff Officer 1st Class, OBE | 1 Jul 1919 |
| Sqn Ldr | G I Watney | Staff Officer 1st Class | 1 May 1919 |
| Flt Lt | W Hodgson | Staff Officer 2nd Class, OBE | 16 Jul 1918 |
| Flt Lt | W E Aylwin | Staff Officer 2nd Class, OBE | 1 Apr 1918 |
| Flt Lt | Staff Officer 2nd Class; later A/Cdre | 1 May 1919 | |
| Flt Lt | V R Gibbs | Staff Officer 3rd Class, DSC | 26 May 1919 |
| Flt Lt | W T S Williams | Staff Officer 3rd Class, DSC | 1 Apr 1918 |
| Fg Off | W G E Hayman | Staff Officer 3rd Class | 17 Aug 1918 |
| Fg Off | R V Bramwell-Davis | Staff Officer 3rd Class | 1 Sep 1919 |
| Flt Lt | J M Bell | Staff Officer 3rd Class | 11 Dec 1919 |
| Directorate of Personnel | |||
| R-Adm | Cecil F Lambert | Director | 13 Feb 1919 |
| Gp Capt | Deputy Director, CMG, AM; later MRAF | 1 Aug 1919 | |
| Wg Cdr | G T Brierley | Staff Officer 1st Class, DSO | 1 Apr 1918 |
| Sqn Ldr | W J Ryan | Staff Officer 1st Class, OBE | 6 Dec 1918 |
| Sqn Ldr | A H S Steele-Perkins | Staff Officer 2nd Class, OBE | 1 May 1919 |
| Sqn Ldr | Staff Officer 2nd Class, OBE; later AVM | 1 Apr 1918 | |
| Sqn Ldr | J H Lidderdale | Staff Officer 2nd Class | 1 Sep 1919 |
| Sqn Ldr | H L Jackson | Staff Officer 2nd Class | 13 Feb 1919 |
| Sqn Ldr | F W Trott | Staff Officer 2nd Class, MC | 1Apr 1918 |
| Flt Lt | F G Stammers | Staff Officer 2nd Class | 1 Jun 1919 |
| Sqn Ldr | J D Smith | Staff Officer 2nd Class | 1 May 1919 |
| Flt Lt | A H Stradling | Staff Officer 3rd Class | 18 Nov 1919 |
| Flt Lt | R Addenbrooke-Prout | Staff Officer 3rd Class, OBE, MC | |
| Flt Lt | C G Murray | Staff Officer 3rd Class | 1 May 1919 |
| Flt Lt | Staff Officer 3rd Class, OBE; later A/Cdre | 30 Oct 1919 | |
| Flt Lt | S Henderson | Staff Officer 3rd Class | 31 May 1919 |
| Fg Off | E N D Worsley | Staff Officer 3rd Class | 1 Aug 1919 |
| Fg Off | Staff Officer 3rd Class, later AVM | 26 Sep 1919 | |
| Fg Off | H G Stuart | Staff Officer 3rd Class | 10 Nov 1918 |
| Plt Off | D B Gunn | Staff Officer 3rd Class | 1 May 1919 |
| Plt Off | H Dawes | Staff Officer 3rd Class | 4 Oct 1918 |
| Plt Off | H Baker | Staff Officer 3rd Class | 1Aug 1919 |
| Fg Off | A W Symington | Staff Officer 4th Class | 1 May 1919 |
| Fg Off | E N T Edwardes | Staff Officer 4th Class | 1 May 1919 |
|
Directorate of Equipment |
|||
| A/Cdre | Director, CB, CMG, DSO | 27 Feb 1919 | |
| Gp Capt | Deputy Director (Quartermaster Services), CMG, DSO, MVO; later AVM | 1 Jul 1919 | |
| Wg Cdr | Deputy Director (Equipment), CB, CBE, DSO; later ACM | 1 May 1919 | |
| Wg Cdr | A Sykes | Staff Officer 1st Class, OBE | 15 Apr 1918 |
| Sqn Ldr | George Laing | Staff Officer 1st Class; later AVM | 1 May 1919 |
| Sqn Ldr | T O Lyons | Staff Officer 1st Class, OBE | 1 Apr 1918 |
| Sqn Ldr | A L C Neame | Staff Officer 1st Class | 1 May 1919 |
| Flt Lt | Rudell W Thomas | Staff Officer 1st Class | 1 May 1919 |
| Sqn Ldr | F C Williams | Staff Officer 2nd Class, OBE | 19 Feb 1919 |
| Flt Lt | W G P Young | Staff Officer 2nd Class, OBE | 28 Dec 1918 |
| Flt Lt | G E Stagg | Staff Officer 2nd Class, MBE | 1 Apr 1918 |
| Flt Lt | Staff Officer 2nd Class, OBE; later A/Cdre | 1 Apr 1918 | |
| Flt Lt | D McBirney | Staff Officer 2nd Class | 1 Apr 1918 |
| Flt Lt | D W Wilson | Staff Officer 2nd Class | 1 May 1919 |
| Flt Lt | P Adams | Staff Officer 2nd Class, OBE | 1 Apr 1918 |
| Flt Lt | Staff Officer 2nd Class; later A/Cdre | 1 Oct 1918 | |
| Flt Lt | L J Killmayer | Staff Officer 2nd Class | 13 Mar 1919 |
| Flt Lt | C F Rasmusen | Staff Officer 2nd Class, OBE | 9 Oct 1919 |
| Flt Lt | W H G Maton | Staff Officer 2nd Class, MBE | 1 May 1919 |
| Fg Off | G W Longstaff | Staff Officer 2nd Class | 1 May 1919 |
| Flt Lt | Staff Officer 2nd Class; | 1 Aug 1919 | |
| Hon Flt Lt (Fg Off) | H W Clarke | Staff Officer 2nd Class | 1 Jul 1919 |
| Flt Lt | W R Baldwin-Wiseman | Staff Officer 3rd Class | 18 Nov 1918 |
| Flt Lt | Staff Officer 3rd Class, OBE; later AVM | 13 Nov 1919 | |
| Flt Lt | Staff Officer 3rd Class; later A/Cdre | 1 May 1919 | |
| Flt Lt | N R Fuller | Staff Officer 3rd Class | 1 May 1919 |
| Flt Lt | W A Lawrence | Staff Officer 3rd Class | 1 Apr 1918 |
| Flt Lt | A D Newbury | Staff Officer 3rd Class | 1 May 1919 |
| Flt Lt | F J Hooper | Staff Officer 3rd Class | 1 Apr 1918 |
| Fg Off | Staff Officer 3rd Class; later A/Cdre | 1 Oct 1919 | |
| Fg Off | H J Birtles | Staff Officer 3rd Class | 24 Nov 1919 |
| Fg Off | N Robertson | Staff Officer 3rd Class | |
| Fg Off | W D Miller | Staff Officer 3rd Class | 25 Sep 1918 |
| Fg Off | H F Walker | Staff Officer 3rd Class | 1 May 1919 |
| Fg Off | H E Burrell | Staff Officer 3rd Class | 24 Mar 1919 |
| Fg Off | David Smith | Staff Officer 3rd Class | 1 Apr 1918 |
| Fg Off | C H Masters | Staff Officer 3rd Class | 1 May 1919 |
| Fg Off | R V J S Hogan | Staff Officer 3rd Class | 13 Feb 1919 |
| Fg Off | T H Evans | Staff Officer 3rd Class | 1 May 1919 |
| Plt Off | Staff Officer 3rd Class; later A/Cdre | 1 May 1919 | |
| Fg Off | G F Law | Staff Officer 3rd Class | 8 Jan 1919 |
| Fg Off | A Holmes | Staff Officer 3rd Class | 18 Nov 1918 |
| Fg Off | H P Bridges | Staff Officer 3rd Class | 1 May 1919 |
| Fg Off | C A Longhurst | Staff Officer 3rd Class | 3 Sep 1918 |
| Fg Off | A T Cooper | Staff Officer 3rd Class | 1 May 1919 |
| Hon Fg Off (Plt Off) | W E Harper | Staff Officer 3rd Class, MC | 1May 1919 |
| Hon Fg Off (Plt Off) | R H Smyth | Staff Officer 3rd Class | 5 Jun 1918 |
| Fg Off | A J Somers | Staff Officer 3rd Class | 1 May 1919 |
| Plt Off | R Wight | Staff Officer 3rd Class | 14 Feb 1919 |
| Fg Off | W J Bray | Staff Officer 3rd Class | 1 May 1919 |
| Plt Off | C Y Mitchell | Staff Officer 3rd Class | 1 Aug 1919 |
| Fg Off | J T Vernon | Staff Officer 4th Class | 1 May 1919 |
| Fg Off | A H Comfort | Staff Officer 4th Class | 1 May 1919 |
| Fg Off | C H Boreham | Staff Officer 4th Class | 1 May 1919 |
| Plt Off | D W Dean | Staff Officer 4th Class | 1 May 1919 |
| Plt Off | James Hobbs | Staff Officer 4th Class | 1 May 1919 |
|
Directorate of Medical Services |
|||
| Act A/Cdre | M H G Fell | Director | 1 May 1919 |
| Wg Cdr | H Cooper | Deputy Director, Staff Officer 1st Class, DSO | 6 Sep 1919 |
| Act Wg Cdr (Flt Lt) | J McIntyre | Staff Officer 1st Class, MC | 7 Nov 1918 |
| Act Sqn Ldr | H A Treadgold | Staff Officer 2nd Class | 6 Sep 1919 |
|
Directorate of Works and Buildings |
|||
| Maj-Gen | Sir Andrew M Stuart | Director of Works and Buildings, KCMG, CB | |
| Act Sqn Ldr (Flt Lt) | R A Laws | Personal Assistant | |
| Director of Air Construction Service | |||
| Act Gp Capt (Wg Cdr) | T D Mackie | Director, CMG, OBE | 1 Apr 1918 |
| Act Wg Cdr (Sqn Ldr) | S B F Carter | Assistant, OBE | 1 Apr 1918 |
| Act Sqn Ldr (Flt Lt) | D Goad | Staff Officer 2nd Class | 1 Apr 1918 |
| Act Sqn Ldr (Flt Lt) | J R Harland | Staff Officer 2nd Class | 1 Apr 1918 |
| Fg Off | T Kerr-Jones | Staff Officer 3rd Class | 29 Sep 1919 |
| Plt Off | A H Dawson | Staff Officer 3rd Class | 1 Apr 1918 |
| Fg Off | W J Ryder | Staff Officer 4th Class | 1 Apr 1918 |
| Director of Inland Works | |||
| Sqn Ldr | A Struben | Staff Officer 1st Class, OBE | 1 Apr 1918 |
| Flt Lt | H T Humfress | Staff Officer 2nd Class | 1 Apr 1918 |
| Director of Inland Construction | |||
| Mr | R D Waters | Assistant Director, OBE | |
| Flt Lt | J B Walker | Staff Officer 3rd Class | 1 Apr 1918 |
| Director of Marine Works | |||
| Mr | H E Oakley | Acting Director | |
| Mr | R F M Pearson | Acting Assistant Director | |
| Wg Cdr | R W Hogarth | Staff Officer 2nd Class | 1 Apr 1918 |
| Mr | H A Lewis Dale | Acting Superintending Civil Engineer | |
| Chief Electrical Engineer | |||
| Act Wg Cdr (Sqn Ldr) | J D K Restler | Chief Electrical Engineer | 1 Apr 1918 |
| Act Sqn Ldr (Fg Off) | H S Watson | Staff Officer 2nd Class | 1 Apr 1918 |
| Flt Lt | J W Griggs | Staff Officer 2nd Class | 1 Apr 1918 |
| Flt Lt | E C St John | Staff Officer 2nd Class | 9 Apr 1918 |
| Flt Lt | W H Clegg | Staff Officer 3rd Class | 1 Apr 1918 |
| Flt Lt | W P Durtnall | Staff Officer 3rd Class | 1 Apr 1918 |
| Fg Off | H Booker | Staff Officer 4th Class, MBE | 1 Apr 1918 |
| Plt Off | D J Walker | Staff Officer 4th Class | 8 Apr 1918 |
| Plt Off | A E Hale | Staff Officer 4th Class | 10 Jun 1918 |
| Plt Off | T Mitchell | Staff Officer 4th Class | 7 Sep 1918 |
| Plt Off | L B Hobgen | Staff Officer 4th Class | 6 Nov 1918 |
| Plt Off | C Finnis | Staff Officer 4th Class | 1 Apr 1918 |
| Chief Accountant | |||
| Mr | R O Weston | Chief Accountant | |
|
Department of the Secretary of the Inspector General of the RAF |
|||
| AVM | Sir Geoffrey M Paine | Inspector-General of the RAF, KCB, MVO | 22 Aug 1918 |
| A/Cdre | Deputy Director, CMG, CBE, DSO | 14 Apr 1919 | |
| Wg Cdr | K G Brooke | Staff Officer 1st Class, CMG | 8 Oct 1919 |
| Flt Lt | O H Frost | Staff Officer 2nd Class, MBE, MC | 1 May 1919 |
| Fg Off | Hon M H R Knatchbull | Staff Officer 3rd Class | 14 Apr 1919 |
|
Department of the Controller-General of Civil Aviation |
|||
| Maj-Gen | Sir Frederick H Sykes | Controller-General of Civil Aviation, GBE, KCB, CMG; later AVM | |
| Maj | R D Waterhouse | Private Secretary, CMG | |
| Maj-Gen | Ernest D Swinton | Controller of Information, CB, DSO | |
| Gp Capt | Lyster F Blandy | Acting Controller of Communications, DSO; later A/Cdre | 1 May 1919 |
| Wg Cdr | W D Beatty | Acting Controller of Aerodromes and Licensing, CBE, AFC | |
| Sir Napier Shaw | Controller of Meteorology, LLD, ScD, FRS | ||
| Lt Col | W O Raikes | Senior Assistant, OBE | |
| Mr | G B Cockburn | Senior Assistant | |
| Fg Off | C P Robertson | Senior Assistant | |
| Lt Col | F C Shelmerdine | Senior Assistant, OBE | |
| Maj | O G G Villiers | Senior Assistant, DSO | |
| Lt Col | J Waley-Cohen | Senior Assistant, CMG, DSO | |
| Fg Off | A W Armstrong | Junior Assistant | |
| Sqn Ldr | W R Bernard | Junior Assistant | |
| Lt | C H Biddlecombe | Junior Assistant | |
| Maj | W J C Brown | Junior Assistant | |
| Capt | F A Cobb | Junior Assistant | |
| Sqn Ldr | J P C Cooper | Junior Assistant, OBE, MC | |
| Sqn Ldr | S J V Fill | Junior Assistant, OBE | |
| Lt | J M Pearson | Junior Assistant | |
| Maj | W G T Pope | Junior Assistant | |
| Flt Lt | A F R P H Somerset-Leeke | Acting Junior Assistant | |
| Mr | D C Telford | Junior Assistant | |
| Capt | B Thomson | Junior Assistant | |
| Capt | C A Watson-Taylor | Junior Assistant | |
| Lt | F S Wilkins | Junior Assistant | |
| Capt | G B Williams | Junior Assistant | |
| Sqn Ldr | B H N H Hamilton | RAF Communications | |
| Flt Lt | E L Johnston | RAF Communications | |
| Fg Off | W H Osman | RAF Communications | |
| Fg Off | F A Holmes | RAF Communications | |
|
Department of the Director-General of Supply and Research |
|||
|
This department was undergoing re-constitution |
|||
Source - December 1919 Air Force List
[1918 | Feb - Jul 1919 | Mar 1919 | Apr 1919 | May 1919 | Jun 1919 | 1920 - 1929 | 1930 - 1936 | Jul 1937 | Jul 1938 | Jan 1939 | Sep 1939 | Dec 1939 | Apr 1940 | Aug 1940 | Jul 1941 | Jul 1942 | Jul 1943 | Jul 1944 | Jul 1945]
[Jul 1919 | Aug 1919 | Sep 1919 | Oct 1919 | Nov 1919 | Dec 1919]
This page was last updated on 18/03/25©